Древо Жизни
Программа для Windows, Linux и MacOS. До 40 персон бесплатна, неограниченное количество персон при покупке лицензии. Есть поддержка Gedcom
Elena Polyanskikh Новосибирск Сообщений: 734 На сайте с 2008 г. Рейтинг: 749 | Наверх ##
23 октября 2023 5:13 23 октября 2023 5:14 lavandatata написал: [q] Elena Polyanskikh написал:
[q] lavandatata написал:
[q] Хотелось бы тоже этот вопрос уточнить?
[/q]
Написали на support? Тогда в понедельник отвечу.
[/q]
Нет в поддержку не писала. Ок. до понедельника.
[/q]
Если у вас версия 5.5, то вы можете обновить ее до версии 5.6, это бесплатно. Загрузите версию 5.6 с нашего сайта со страницы https://genery.com/ru/download/ и установите поверх вашей 5.5. Ваша лицензия действует на все версии, номер которых начинается на 5. | | Лайк (1) |
Elena Polyanskikh Новосибирск Сообщений: 734 На сайте с 2008 г. Рейтинг: 749 | Наверх ##
23 октября 2023 5:18 bobzver написал: [q] добрый день! а есть ли возм. в 5 версии построить второе дерево для совсем другой семьи? никак не связанной с первым деревом
[/q]
Можно. Если дерево совсем не связано с первым, то можно создать новый файл данных и внести данные в нем. Для этого щелкните меню "Все действия" - "Файл" - "Новый", откроется пустой файл данных, сохраните его, дав ему имя, отличное от вашего первого файла данных. Одновременно открыть оба дерева нельзя. Чтобы быстро открыть нужный файл данных, можно щелкнуть на кнопку "Открыть" в правом верхнем углу окна программы (кнопка в виде желтой папки со стрелкой) и выбрать нужный файл данных. | | Лайк (3) |
Elena Polyanskikh Новосибирск Сообщений: 734 На сайте с 2008 г. Рейтинг: 749 | Наверх ##
23 октября 2023 5:28 По поводу выделения основной ветки всё верно ответили, приложу еще скриншоты из версии 5. На одном показала, где выбрать тип родственников, для которых хотите задать отдельные настройки, на втором видно, где поставить галочку, чтобы сделать шрифт жирным для всех прямых родственников корня дерева. Можно изменить цвет узлов, список отображаемых в узле полей и так далее
  | | Лайк (6) |
IzRostova Сообщений: 520 На сайте с 2016 г. Рейтинг: 278 | Наверх ##
24 октября 2023 21:01 Здравствуйте! Я хочу проиллюстрировать свою книгу отдельными веточками по семьям. Но в типографии сказали, что качество плохое. Ветви более чем на 7 поколений по высоте и на 5 персон по ширине на А5 не читаются. А у меня есть ветви и на 15 персон по ширине. Может быть я не те параметры в настройках выставляю? Может быть кто-нибудь имеет опыт использования ДЖ при печати книги? --- Ищу Соколовских из Виленской губернии, Санкт-Петербурга и Новочеркасска. Здуховых, Нес(з)говоровых,Коптяевых из Вологодской области. Мазальских из Ростовской области и Польши, Коженовых, Киреевых из Ростовской области и Ростова-на-Дону. | | |
dimarexВедущий историк-генеалог, писатель-краевед Частный специалист Север - Вологда, Антарктида станция ВГД Сообщений: 3237 На сайте с 2010 г. Рейтинг: 3804 | Наверх ##
24 октября 2023 21:16 IzRostova написал: [q] Здравствуйте! Я хочу проиллюстрировать свою книгу отдельными веточками по семьям. Но в типографии сказали, что качество плохое. Ветви более чем на 7 поколений по высоте и на 5 персон по ширине на А5 не читаются. А у меня есть ветви и на 15 персон по ширине. Может быть я не те параметры в настройках выставляю? Может быть кто-нибудь имеет опыт использования ДЖ при печати книги?[/q]
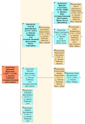
Добрый вечер! Я использую программу ДЖ 5.6 (коммерческая лицензия) в своих формата А4 и на страницу размещаю по 3 поколения - при печати всё отчетливо, даже лучше, чем в формате пдф отражается. А5 формат думаю, что не для этого, там действительно не так чётко будет, поэтому рекомендую А4, ибо книга по роду должна быть подарочным изданием и в твердом переплете. Примеры прикладываю.
  --- Чтить! Помнить! Поминать!
Я нужен людям, поэтому и должен... к/с "Черная метка" (Майкл Вестен)
Генеалогические исследования: абсолютно все Вологодские фамилии. Дневник dimarex и почта: dimaximus72@yandex.ru | | Лайк (2) |
IzRostova Сообщений: 520 На сайте с 2016 г. Рейтинг: 278 | Наверх ##
24 октября 2023 22:02 >> Ответ на сообщение пользователя dimarex от 24 октября 2023 21:16 Спасибо за ответ. Я тоже склоняюсь к А4, пробовала и так, но все равно четкость не очень. У меня ДЖ5. А древа которые Вы мне присылали (Незговоровы и Коптяевы), действительно очень четко распечатались на домашнем МФУ А4. В каком формате Вы сохраняете? --- Ищу Соколовских из Виленской губернии, Санкт-Петербурга и Новочеркасска. Здуховых, Нес(з)говоровых,Коптяевых из Вологодской области. Мазальских из Ростовской области и Польши, Коженовых, Киреевых из Ростовской области и Ростова-на-Дону. | | |
| manman СПб Сообщений: 1361 На сайте с 2020 г. Рейтинг: 848
| Наверх ##
24 октября 2023 22:02 dimarex написал: [q] Примеры прикладываю.[/q]
Я правильно понял, что в примерах у Вас только мужская линия отражена, а женских предков там нет ? --- Фамилии моих предков в дневнике https://forum.vgd.ru/8882/ | | |
G_Spasskaya Москва Сообщений: 7779 На сайте с 2015 г. Рейтинг: 4400 | Наверх ##
24 октября 2023 22:26 IzRostova написал: [q] Я тоже склоняюсь к А4, пробовала и так, но все равно четкость не очень. [/q]
Проверьте масштаб. Он для хорошей печати должен быть не меньше 85%. В крайнем случае - 80%, но это уже хуже. Я печатала на листах А3, подрезала край и делала в книгу вкладки, со сгибом (как раньше в БСЭ) - потому что на А4 совсем уж мало помещалось. Как это выглядит в итоге - можно увидеть в моей дневниковой теме https://forum.vgd.ru/1998/73129/100.htm --- Прошлое не "позади нас", оно - в нас. | | Лайк (1) |
dimarexВедущий историк-генеалог, писатель-краевед Частный специалист Север - Вологда, Антарктида станция ВГД Сообщений: 3237 На сайте с 2010 г. Рейтинг: 3804 | Наверх ##
24 октября 2023 23:08 IzRostova написал: [q] >> Ответ на сообщение пользователя dimarex от 24 октября 2023 21:16 Спасибо за ответ. Я тоже склоняюсь к А4, пробовала и так, но все равно четкость не очень. У меня ДЖ5. А древа которые Вы мне присылали (Незговоровы и Коптяевы), действительно очень четко распечатались на домашнем МФУ А4. В каком формате Вы сохраняете?
[/q]
Весьма знакомые нюксенские обе фамилии. В формате PNG: при печати всё отлично получается. --- Чтить! Помнить! Поминать!
Я нужен людям, поэтому и должен... к/с "Черная метка" (Майкл Вестен)
Генеалогические исследования: абсолютно все Вологодские фамилии. Дневник dimarex и почта: dimaximus72@yandex.ru | | |
dimarexВедущий историк-генеалог, писатель-краевед Частный специалист Север - Вологда, Антарктида станция ВГД Сообщений: 3237 На сайте с 2010 г. Рейтинг: 3804 | Наверх ##
24 октября 2023 23:14 manman написал: [q] dimarex написал:
[q] Примеры прикладываю.
[/q]
Я правильно понял, что в примерах у Вас только мужская линия отражена, а женских предков там нет ?[/q]
Ну почему, внимательно читайте: Примеры вот, пожалуйста, смешанная, всё зависит от того, какую ветвь рассматриваешь..
 --- Чтить! Помнить! Поминать!
Я нужен людям, поэтому и должен... к/с "Черная метка" (Майкл Вестен)
Генеалогические исследования: абсолютно все Вологодские фамилии. Дневник dimarex и почта: dimaximus72@yandex.ru | | Лайк (1) |
|