Малишевские
Общая тема
Konstantin Ivanovканд. ист. наук  Кемеровская область - Кузбасс Сообщений: 14412 На сайте с 2005 г. Рейтинг: 9136 | Наверх ##
19 августа 2019 22:42 Каролина SJ написал: [q] Томск[/q]
В Госархиве Томской области есть дело, в котором упомянуты 6 носителей фамилии Малишевск(ая/ий) в связи с лишением избирательных прав: Ф.Р-737 Оп.1 Д.18 Протоколы заседаний Томской окружной и Каргасокской районной избирательных комиссий, отчёты о проведении выборной кампании райизбиркома. и ещё 10 дел: Ф.154 Оп.1 Д.115 Малишевский Виктор Ф.189 Оп.1 Д.303 Малишевская Татьяна Станиславовна Ф.104 Оп.1 Д.660 Дело о розыске политических ссыльных Смычкова, Ленского, Кульчицкого и Малишевского. Ф.214 Оп.26 Д.674 Малишевский А.С. Ф.Р-448 Оп.1 Д.780 Дело о продаже индивидуального жилого дома на праве личной собственности Коробейниковым В.М. Малишевскому по пер.Кирпичному, 7 в г.Кузнецке. Ф.Р-815 Оп.3 Д.1252 Малишевский Федор Матвеевич Ф.3 Оп.12 Д.1407 Документы об обвинении полицейских чинов В.А.Фефелова и К.Л.Малишевского в избиении П.Н.Кудряшова (постановление, рапорты, протокол, списки, переписка). Ф.126 Оп.4 Д.1736 Личные дела Медникова А., Меньшинина, Мефедиевой А., Маргупольского Б.,Мальцева М., Могилянского, Молющицкого И., Максимовой М., Макеевой З., Митровец И., Марковой Е., Максимовой В, Мышкина, Малинькова, Марсова В., Мамош В., Медынина, Максимова А., Минкина В., Молчанова В.И., Мархинина В., Маминовой, Масленникова Н., Митропольского С., Маевского А., Малыгиной Л., Марковой Е., Могилянского, Митропольской А., Медани М., Миллера Я., Мора, Мирошниченко И., Меньшининой Л., Михайловской А., Михайлова Ф., Мурашева, Михайлова А., Мельникова В., Меркушевой А., Мисера А., Мередих А., Молинькова И., Менделеева, Мышкина Г., Макинчук А., Манькова Е., Малахова И., Марашковской, Мирошниченко И., Миазова И., Минералова В., Максимова Ф., Маджи, Молчанова, Максимова А., Мюнсшера А., Малинькова И., Мишурина, Марениной Н., Марковой Е., Меркушевой А., Михайловой И., Малишевского, Муретова, Миловзоровой Н., Мякининой, Машкевич К. 1888 год. Ф.3 Оп.2 Д.1828 Переписка с Мариинским окружным, Томским городским полицейскими управлениями о предоставлении разрешения вернуться на родину польскому политическому ссыльному И.О. Малишевскому Ф.3 Оп.2 Д.5322 Дело о рассмотрении жалобы делопроизводителя П.К.Бакатина на превышение служебных полномочий председателем Бийского уездного по воинской повинности присутствия Малишевским. | | |
| Violet_R Новичок
Минск Сообщений: 1 На сайте с 2020 г. Рейтинг: 3 | Наверх ##
13 мая 2020 19:52 Мой прапрадед Гектор Иванович Малишевский, родился в 1890 г. в д. Борки, Бобруйского р-на., после переехал в г. Бобруйск. 23 августа 1937 года был арестован, а в ноябре расстрелян.
Предполагаю, что Адам Иванович Малишевский (1885 г.р., д. Борки) брат Гектора. Т.к. знаю, что кто-то из его родственников работал на мебельной фабрике, а Адам работал на фабрике Халтурина. Они оба жили в Бобруйске и были арестованы в один день, а после расстреляны. Каролина SJ, может у Вас есть подтверждение этому?
Ищу информацию о его семье, в частности отце Иване Малишевском, когда и почему они были вынуждены переехать в Борки. Возможно кто-то поделится опытом, где искать ответы? | | |
bratezleha Москва Сообщений: 462 На сайте с 2016 г. Рейтинг: 370 | Наверх ##
14 мая 2020 8:56 14 мая 2020 19:42 SArendt написал: [q] Может, кто-нибудь подскажет, где искать какие-нибудь данные на этих Малишевских?[/q]
Может Вам уже и не надо. Данные есть в открытом доступе, для начала - полистайте Памятные книжки Минской губернии. Скачайте Памятную книжку за любой год и почитаете, что Ваши Уборки в Речицком уезде. Малишевский Иван Иванов Основное занятие: учитель Ссылки на источники: [1]. 1914г. стр. 222. [1]. 1913г., стр. 215. [1]. 1911 г., стр. 210. [1]. 1910 г., стр. 181, приложения стр. 159. [1]. 1909г. стр. 195. [1]. 1908г., стр. 187. [1]. 1907 г., стр. 187. [1]. 1906 г., стр. 198. [1]. 1905г., стр. 188. [1]. 1904 г., стр. 205. Место работы с 1904 по 1914: Уборковская церковно-приходская школа 2-го класса. Должность: учитель старших классов. Ссылки на источники: [1]. 1914г. стр. 222; [1]. 1913г., стр. 215; [1]. 1911 г., стр. 210; [1]. 1910 г., стр. 181; [1]. 1909г. стр. 195; [1]. 1908г., стр. 187; [1]. 1907 г., стр. 187; [1]. 1906 г., стр. 198; [1]. 1905г., стр. 188; [1]. 1904 г., стр. 205. Проживание: 1910, Россия, беларусь, Минская губерния, Уборки. Ссылка на источник: [1]. 1910 г., приложения стр.159. Умер. Источники: 1. Памятная книжка Минской губернии. Тип: Книга или рукопись. --- ДНЕВНИК
Бильдзюкевич, Брагин, Букаткин, Ветров, Горковенко/Гаркавенко, Иваников/Иванников, Кузьмин, Пасечников/Пасечник, Плис, Пятницкий, Сыченко, Сурков, Шаповалов, Шитко, Шилин, Терехович.. | | |
bratezleha Москва Сообщений: 462 На сайте с 2016 г. Рейтинг: 370 | Наверх ##
14 мая 2020 9:45 Violet_R написал: [q] Ищу информацию о его семье, в частности отце Иване Малишевском[/q]
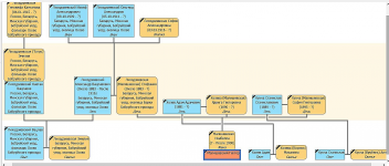
Здравствуйте! Вот какая информация у меня есть (см. картинки). Все Малишевские из Борок, за исключением Адама, женившегося на Фекле Михалевич - по нему у меня нет никакой информации относительно места проживания. Проблема в том, что увязать вместе все эти картинки или хотя бы часть из них, у меня пока не получается. Возможно Каролина подскажет Гектор - дворянин, но не очень подходит под Ваше описание, т.к. в 1890 году у него родилась дочь, следовательно сам он не может быть никак младше 1875г. Иван - теоретически может быть отцом Вашего Гектора по возрасту, так же как и Гектора указанного выше, но он крестьянин (крестьянин Брожской волости). Теперь Адамы: Два Адама (маленькие картинки) - крестьяне Горбацевичской волости. Теоретически это может быть один и тот же человек, но меня смутили разные жены, сведений о разводах, смертях я не нашел, потому их пока не объединял. Могут быть братьями Гектора. И есть третий Адам (древо побольше) - он дворянин. Но у меня нет информации ни по отцу, ни по месту проживания, да и по возрасту он не совсем, похоже, Ваш.
     --- ДНЕВНИК
Бильдзюкевич, Брагин, Букаткин, Ветров, Горковенко/Гаркавенко, Иваников/Иванников, Кузьмин, Пасечников/Пасечник, Плис, Пятницкий, Сыченко, Сурков, Шаповалов, Шитко, Шилин, Терехович.. | | |
vikariiPhD history. Мы ищем ВСЁ и находим многое!  Tel Aviv, Israel Сообщений: 23289 На сайте с 2013 г. Рейтинг: 8188 | Наверх ##
14 мая 2020 9:51 14 мая 2020 9:52 В Копейске (Челябинской обл.) жила в 1970-е гг. (и сейчас живут!) семья Малишевских.
Глава семьи - Евгений Малишевский, ныне - покойный Супругу его я не знаю как зовут, знаю только, что она в указанное время работала на мясокомбинате. По тем временам всеобщего дефицита (уже в 1975 г. в Челябинской области были введены талоны на мясо, масло...) это была одна из самых завидных работ.
А с их дочерью Ольгой я проучился 10 лет в одном классе средней школы № 6 (г. Копейск).
Вот такая очень краткая история одной семьи. --- Мой дневник
Платные консультации по военно-чекистскому поиску. Работаю в военных архивах и не только: ЦАМО, РГВА, РГВИА, ГАРФ, РГАСПИ. Работу начинаю ТОЛЬКО после оплаты аванса. Заказы присылайте на почту:
kaminsckij.valera@yandex.com | | |
| AntonMalyshevsky Новичок
Poltavska Сообщений: 17 На сайте с 2020 г. Рейтинг: 13 | Наверх ##
15 мая 2020 20:34 Добрый вечер, ищу Малишевских (Малішевских, Малешевских) Хорольский уезд Полтавской губернии. Возможно кто имеет уже изученные ветви рода Малишевских которые переселились в Полтавскою губернию, прошу вашей помощи! | | |
| AntonMalyshevsky Новичок
Poltavska Сообщений: 17 На сайте с 2020 г. Рейтинг: 13 | Наверх ##
15 мая 2020 21:41 Vodnik_dnepr написал: [q] AntonMalyshevsky Малишевские до революции встречались в Полтавская губ., Хорольский уезд, Криво-Рудская вол., с. Чернечье
Вам стоило бы создать свою фамильную тему - эта посвящена Малишевским из других регионов
[/q]
Благодарю за ответ! Похоже, что это мои предки, а не подскажите в каких именно источниках вам попадались Малишевские из Кривой Руды (Чернечьего)? | | |
| Каролина SJ Сообщений: 353 На сайте с 2014 г. Рейтинг: 241
| Наверх ##
21 мая 2020 20:40 Violet_R написал: [q] Каролина SJ, может у Вас есть подтверждение этому?[/q]
Увы, я еще даже не нашла свою Аделю. Что касается поисков - просматривайте метрические книги по Бобруйскому костелу, там будут зацепки. А потом переходить к ревизским сказкам. --- Мой дневник
Мои места: Игуменский уезд, Бобруйский уезд, Барановичи, Ногинск, Душеново, Ивановское, Бобры (Моск.обл.), Киверичи, Чернеево (Тверская обл.)
На заказ: пишу и оформляю родословные книги. | | |
| Каролина SJ Сообщений: 353 На сайте с 2014 г. Рейтинг: 241
| Наверх ##
21 мая 2020 20:42 bratezleha написал: [q] Ваши Уборки в Речицком уезде.[/q]
Разве речь идет не про Борки Бобруйского уезда? --- Мой дневник
Мои места: Игуменский уезд, Бобруйский уезд, Барановичи, Ногинск, Душеново, Ивановское, Бобры (Моск.обл.), Киверичи, Чернеево (Тверская обл.)
На заказ: пишу и оформляю родословные книги. | | |
| Каролина SJ Сообщений: 353 На сайте с 2014 г. Рейтинг: 241
| Наверх ##
21 мая 2020 20:46 [q] Вам стоило бы создать свою фамильную тему - эта посвящена Малишевским из других регионов
[/q]
Может быть, стоит расширить регионы проживания. Как обнаружила недавно по другому своему роду, где только не жили предки - по всей Российской Империи рассеялись )) --- Мой дневник
Мои места: Игуменский уезд, Бобруйский уезд, Барановичи, Ногинск, Душеново, Ивановское, Бобры (Моск.обл.), Киверичи, Чернеево (Тверская обл.)
На заказ: пишу и оформляю родословные книги. | | |
|