| Все названия тем обязательно должны начинаться с фамилии, т.к. они формируются в алфавитный указатель автоматически, а если тема будет начинаться на имя или род занятий, то на ту букву тема и уйдет в указатель (и окажется, к примеру, "О предках Петра Краснова" вместо "К" на букву "О") |
Тарас Шевченко
Что известно о предках Кобзаря?
Оленка15 Сообщений: 389 На сайте с 2010 г. Рейтинг: 900 | Наверх ##
16 февраля 2014 21:13 Ось що знайшла в інеті Генеалогія Тарасового роду Автор Ольга ШАРАПА Нещодавно побачило світ незвичне видання — книжка Миколи Лисенка «Коріння Шевченкового роду. Генеалогія і спогади». Праця є результатом копіткої багаторічної роботи одного з нащадків численного шевченківського роду (по лінії брата Тараса Шевченка — Йосипа). Крок за кроком автор збирав інформацію в архівах, спогади та світлини про родину Шевченків. Один із розділів цієї праці він опублікував 1996 року в журналі «Родовід». Це саме та частина, яка стосується родичів по брату Йосипу. Вражає обсяг матеріалу, що його опрацював і оприлюднив цей скрупульозний дослідник Шевченкового роду, а також та кількість людей, з якими автор спілкувався і зафіксував їхні спогади. Нарешті вперше в Україні складено родовід Шевченків у вигляді генеалогічного дерева, на якому понад тисяча триста осіб. Видання прикрашають сучасні кольорові світлини, а також старовинні сімейні реліквії, вік деяких із них перевищує століття. Книжку складають 16 розділів. Окрім основних, де йдеться безпосередньо про нащадків Тараса Шевченка по лініях братів, сестер і дядьків, вміщено й розділи про історію села Кирилівка, про вшанування пам’яті митця. В окремому розділі описано «так званих» родичів Шевченка, які неправдиво заявляють про себе на сторінках засобів масової інформації. Дослідження роду Шевченків автор розпочинає від Андрія Товстика (прадіда Тараса), що дозволяє заглибитись у дев’ять поколінь славної української родини. Читачі вперше дізнаються про поетового прадіда, який пройшов шлях у Війську низовому Запорозької Січі від канцеляриста до військового писаря. Книжка є на сьогодні найповнішим джерелом інформації про нащадків Кобзаря. До цього існували дослідження лише окремих гілок генеалогічного дерева Шевченків. Безперечно, деякі ланцюги родоводу втрачено, інші — є неповними, трапляються неточності. І не дивно, бо представники цієї родини розпорошилися не лише Україною, а й чужими світами. http://litukraina.kiev.ua/genealog-ya-tarasovogo-rodu --- Чему бы жизнь нас не учила, Но сердце верит в чудеса:
| | |
TatianaLGNNМодератор раздела ВГД дарит удочку. Рыбу ловить должны вы сами  Нижний Новгород Сообщений: 25625 На сайте с 2003 г. Рейтинг: 7894 | Наверх ##
16 февраля 2014 21:15 На выставке в Брянске, в 2006 году, была родословная Шевченко. Т.к один ребенок оказался потомком Шевченко. --- Уважаемые друзья, вновь пришедшие на форум. Очень прошу, прежде чем задать мне вопрос в личку, ну почитайте немного форум.И потом мои знания распространяются не на всю бывшую Российскую империю, а в основном на Нижегородскую губернию.
_______
https://forum.vgd.ru/899/
| | |
ZabellisaCкончалась 28 декабря 2025. Светлая память.  Москва Сообщений: 11489 На сайте с 2003 г. Рейтинг: 10075 | Наверх ##
16 февраля 2014 21:18 | | |
LuckyLuke Сообщений: 945 На сайте с 2012 г. Рейтинг: 1039 | Наверх ##
17 февраля 2014 17:51 17 февраля 2014 17:53 | | |
| volin Начинающий
г. Омск Сообщений: 38 На сайте с 2009 г. Рейтинг: 31 | Наверх ##
1 марта 2014 21:34 В г. Омске двое потомков брата Тараса Григоревича Шевченко проживают. | | |
| kbg_dnepr Днипро (бывш. Днепропетровск) Сообщений: 7096 На сайте с 2008 г. Рейтинг: 4347
| Наверх ##
3 марта 2014 14:31 severinn написал: [q] [/q]
Ссылочку бы... --- Катерина
Глушак (Брянск.) Ковалев, Федосенко (Могилевск.)
Оглотков (Горбат. у. НГГ) Алькин Жарков Кульдишов Баландин (Симб. губ.)
Клышкин Власенко Сакунов Кучерявенко (Глухов)
Кириченко Бондаренко Белоус Страшный (Новомоск. Днепроп.) | | |
| kbg_dnepr Днипро (бывш. Днепропетровск) Сообщений: 7096 На сайте с 2008 г. Рейтинг: 4347
| Наверх ##
3 марта 2014 17:28 А название? --- Катерина
Глушак (Брянск.) Ковалев, Федосенко (Могилевск.)
Оглотков (Горбат. у. НГГ) Алькин Жарков Кульдишов Баландин (Симб. губ.)
Клышкин Власенко Сакунов Кучерявенко (Глухов)
Кириченко Бондаренко Белоус Страшный (Новомоск. Днепроп.) | | |
| kbg_dnepr Днипро (бывш. Днепропетровск) Сообщений: 7096 На сайте с 2008 г. Рейтинг: 4347
| Наверх ##
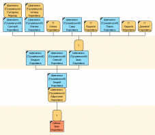
3 марта 2014 18:13 15 октября 2014 18:36 Вот что у меня получилось на основании данных отсюда: http://shevchenkiv-kraj.com/peoples/about_TGSH/father_family Правда, там нет фамилии прадеда Тараса. Откуда у меня Грушевский, я уже не вспомню. Еще про братьев-сестер Тараса мне бы было интересно, у него ведь, вроде, должно быть трое сводных (от мачехи). Вот что там же написано про отца Тараса: Батько Тараса Шевченка, Григорій Іванович Шевченко, народився у 1781 році. 1802 року одружився з моринською дівчиною, Катериною Бойко. Григорій Шевченко чумакував, їздив хурою до Києва, Єлисаветграда. Іноді брав з собою Тараса. Пізньої осені 1824 рок у непогоду він застудився у дорозі, занедужав. Коли його привезли у Кирилівку, зовсім зліг. Перед смертю батько доручив господарювання в домі старшому синові Микиті. Глянувши на Тараса, в його розумне обличчя, Григорій Іванович, як це згадує сестра Ярина, промовив: "Синові Тарасу із мого хазяйства нічого не треба; він не буде аби-яким чоловіком; із його буде або щось дуже добре, або велике ледащо, для його моє наслідство або нічого не буде значить, або нічого не допоможе". ПотомкиМ. Лисенко. Коріння Шевченкового роду. Книга
 --- Катерина
Глушак (Брянск.) Ковалев, Федосенко (Могилевск.)
Оглотков (Горбат. у. НГГ) Алькин Жарков Кульдишов Баландин (Симб. губ.)
Клышкин Власенко Сакунов Кучерявенко (Глухов)
Кириченко Бондаренко Белоус Страшный (Новомоск. Днепроп.) | | |
| severinn Сообщений: 7342 На сайте с 2005 г. Рейтинг: 2491
| Наверх ##
3 марта 2014 18:31 Шевченко — даже не фамилия, а прозвище, — говорит Ольга Карпенко, старший научный сотрудник литературно-мемориального дома-музея им. Т.Г.Шевченко. — Поэт принадлежал к окрепаченному казацкому роду Грушевских. Но поскольку его прадед был сапожником, как тогда говорили — швецом, то и отпрысков стали звать Шевченками. Сына сапожника ещё при жизни именовали не иначе как «батьком», а его «Кобзарь» наизусть знали неграмотные крестьяне.
Имя и бремя Надежда В., одна из немногих кровных родственников Кобзаря, лидерского энтузиазма не разделяет. Она никогда не носила фамилии знаменитого предка: ей казалось куда важнее оставаться Шевченко по духу, чем по паспорту. Впрочем, сейчас завидное родство женщина старается не афишировать, да и говорить с журналистами о Тарасе Григорьевиче отказывается наотрез. — Быть потомком Шевченко — нелёгкое бремя, — вздыхает Надежда. — Если бы никто не знал о моих корнях, я, наверное, была бы и более успешной, и более счастливой. Есть, конечно, и выродки — в семье не без этого. Но в большинстве своем Шевченко по крови благородны духом!
NewsUkraine.com.ua›news/195875-missiya-shevchenko/ | | |
| severinn Сообщений: 7342 На сайте с 2005 г. Рейтинг: 2491
| Наверх ##
3 марта 2014 18:39 3 марта 2014 18:41 от себя, т.к. немного занимался этой генеалогией
дед Т.Г. - Андрей Грушевский - не козак, а скорее всего мелкий безземельный православный шляхтич или мещанин, пошедший в примаки к прадеду Т.Г. - Ивану Шевченко (шляхтич Грушевский упоминается среди польской шляхты города Смоленска в 1655 г.).
отец Т.Г. еще крепостным не был
Фамилия простая и от того распространенная.
что еще найду в старых записях - напишу позднее | | Лайк (1) | Жалоба (1) |
|