Худяковы
Общая тема Эта тема на карте: худяковы , Родился Владилен Александрович Худяков 16.12.2019 (1935-1935), Проживала семья Худяковых (после 1938), Александра Яковлевна Худякова (в замужестве Извекова) и ее муж Владимир Аким (1890-1941), Александра Яковлевна Худякова мещанка. Семья владела имением в Лобовские дв (1882-1903)
Vasily_ Сибирь Сообщений: 2503 На сайте с 2016 г. Рейтинг: 5424 | Наверх ##
23 декабря 2018 15:39 Метрическая книга Михаило-Архангельской церкви села Тальменского 1763 г. (ГАТО 170-9-2) лист 64 оборот Часть третья об умерших 15 февраля 1763 умер Тальменского села крестьянин Степан Худяков 101 год | | Лайк (1) | Жалоба (1) |
| +79217270675 Новичок
Петрозаводск Сообщений: 24 На сайте с 2019 г. Рейтинг: 11 | Наверх ##
9 февраля 2019 22:47 Мой прадед, Худяков Георгий иванович, был дьяконом в Богоявленском соборе в с.Николо-Стан, Вышневолоцкого района....может интересно? --- Ищу сведения о Худяковых, Кудрявцевых, Милорадовых, Поченты. Поченты г. Петрозаводск | | |
Susanno4ka Сообщений: 285 На сайте с 2016 г. Рейтинг: 417 | Наверх ##
27 апреля 2019 10:41 А меня интересуют потомки Худяковых из д. Максимовской=Хозятино Ильинского прихода Утмановской волости Никольского уезда Вологодской губернии (ныне Подосиновский район Кировской обл) моя пра...бабушка была из рода Худяковых. Восстановила родословную до начала 18-го века, вот мой предок Акинф, а его брат выехал в Сибирь по ревизии 1763 г Иван Гурьев сын Худяков 32 л/1712 гр (в 1733 г отпущен по Пашпорту в Сибирские города на 3 года и не явился) У него брат Акинф 23 л (1721 – 1757) У него дети Тихон 11 л/1752 гр Василий 8 л/1755 гр Федор 7 л/1756 гр Катерина 18 л/1745 гр --- Из Вологод/губ: Ногин, Печёнкин, Калининский, Абрамовский, Аксеновский, Лебедев, Ваулин, Пихтин, Ребцовский, Суворов, Куковеров, Коковин, Курилов, Лопатин, Русанов, Чебыкин, Помелов, Мариев, Нагаев, Усов, Логиновский, Росохин, Лямчин-Лямцев, Лучников, Здрогов, Краснопольский, Обухов. | | |
| Martz | Наверх ##
14 июня 2019 14:42 14 июня 2019 14:43 Выписки из книг о фамилиях Вологодской области.
Ю. И. Чайкина. Вологодские фамилии: Этимологический словарь, 1995 г.
ХУДЯКОВЫ Онцыфорик (Худяк), посадский человек; Сава, Михайло. 1. Прозвище Худяк < др.-рус. худяк; ср. др.-рус. худый "плохой, дурной" 2. Прозвище Худяк < др.-рус. худяк; ср. др-рус. худый "в бедности находящийся, бедный". Посадские люди делились на лучших, средних и худых. 3. Прозвище Худяк < др.рус. худяк; ср. др.-рус. худый "незнатный, простой". Прозвище и фамилия зафиксированы в Новгороде, Бежецке, Двине, Москве, Сольвычегодске, Твери.
А.В. Кузнецов. Тарногский ономастикон, 2007 г.
ХУДЯКОВЫ - фамилия, которая встречалась и на Илезе, и в Ромашеве, и в Заборье, и на Лохте. В «Явках Тарнажского городка» под 1602, 1604 и 1606 годами упоминаются возможные предки современных Худяковых - Худяк Самойлов сын, Павел Худяков, и просто Худяк - наёмный работник, родом холмогорец. Прозвище Худяк в старину имело несколько близких по смыслу значений: «плохой, дурной по поведению человек», «бедный, безземельный крестьянин», «незнатный человек, мужчина». Фамилия имеет явную связь с названием одной из Шевелёвских Выставок на р. Уфтюге (Сухонской) - деревней Худяковской (Заречье).
А.В. Кузнецов. Тотемский ономастикон, 2007 г.
ХУДЯКОВ - фамилия из медведевских деревень Поповская и Слуда, бывшей волости Старая Тотьма. Крестьянин этой волости, один из первых носителей фамилии (тогда - прозвища) Пахомко Худяков попал в таможенную книгу Устюга Великого за 1650 год. Очень много Худяковых проживает в соседнем Тарногском районе, в гнезде деревень под общим названием Лохта. Пока не ясно, что это - самостоятельно возникшая там фамилия, или всё-таки ветвь старототемских Худяковых? На Лохту они могли переселиться по реке Пельшме, с верховий которой издавна существовал водно-волоковой путь на Лохту. Прозвище Худяк могло иметь несколько близких по смыслу значений: «плохой, дурной по характеру человек» или «бедный, простой, не знатный человек». С. Б. Веселовский поясняет, что Худяк - это «бедный человек; посадские люди делились на лучших, середних и худых» --- Цветковы из д. Шитьково Волоколамский район
Стрекочинские из Иркутской губернии
Матюшины из д. Таршинская Белозерский уезд
Худяковы из Тотемского уезда (Тарногский район)
| | |
| Sergei Starostin Новичок
Санкт-Петербург Сообщений: 6 На сайте с 2019 г. Рейтинг: 1 | Наверх ##
28 октября 2019 5:01 Ищу информацию о предках своего отца - Владилена Александровича Худякова. Поиск осложняет то, что мать с отцом в законном браке не состояли. Его отец Александр Худяков - военный прокурор. Мать - Августа. Польского происхождения. Заранее благодарен. --- Ищу сведения о Старостиных, Егоровых и Стожаровых, с. Богдановка Самарская губерния, Самарский уезд, Худяковых (бабушка по отцовской линии была польской крови) | | |
Susanno4ka Сообщений: 285 На сайте с 2016 г. Рейтинг: 417 | Наверх ##
28 октября 2019 9:23 Sergei Starostin написал: [q] Ищу информацию о предках своего отца - Владилена Александровича Худякова. Поиск осложняет то, что мать с отцом в законном браке не состояли. Его отец Александр Худяков - военный прокурор. Мать - Августа. Польского происхождения. Заранее благодарен.[/q]
А когда и где он родился? --- Из Вологод/губ: Ногин, Печёнкин, Калининский, Абрамовский, Аксеновский, Лебедев, Ваулин, Пихтин, Ребцовский, Суворов, Куковеров, Коковин, Курилов, Лопатин, Русанов, Чебыкин, Помелов, Мариев, Нагаев, Усов, Логиновский, Росохин, Лямчин-Лямцев, Лучников, Здрогов, Краснопольский, Обухов. | | |
| Sergei Starostin Новичок
Санкт-Петербург Сообщений: 6 На сайте с 2019 г. Рейтинг: 1 | Наверх ##
28 октября 2019 17:05 Susanno4ka написал: [q] Sergei Starostin написал:
[q] Ищу информацию о предках своего отца - Владилена Александровича Худякова. Поиск осложняет то, что мать с отцом в законном браке не состояли. Его отец Александр Худяков - военный прокурор. Мать - Августа. Польского происхождения. Заранее благодарен.
[/q]
А когда и где он родился?
[/q]
Отец родился в 1934-1935 годах. По имеющимся данным - скорее всего, в Прибалтике. Дед участвовал в операции против лесных братьев. Был репрессирован, сослан с семьей в Мурманскую область. Отец приехал в Ленинград поступил в ЛВИМУ им. адм. Макарова. Учился на судоводителя, закончил, вырос в БМП до капитана дальнего плавания. Ходил, в том числе, на пассажирских судах "Надежда Крупская" и "Антонина Нежданова". Умер в феврале 1982 года в Австралии, в п. Мельбурн. Прах перевезен в Ленинград, похоронен на Северном кладбище. --- Ищу сведения о Старостиных, Егоровых и Стожаровых, с. Богдановка Самарская губерния, Самарский уезд, Худяковых (бабушка по отцовской линии была польской крови) | | |
| radmila70 Санкт-Петербург Сообщений: 8710 На сайте с 2013 г. Рейтинг: 1177
| Наверх ##
1 февраля 2020 13:03 Есть почтовая открытка 1913 Худяков Максим Изотович и Нюша, Шура, Валя. Галерная гавань Ул Опочилина д 76 кв 9 писал сын Степа Худяков Сестрорецк Петр река сестра --- Если поискать в архиве, можно найти что-то интересное. Если поискать в частной коллекции - что-то уникальное.
| | |
| Khudiakovafamily Новичок
Москва Сообщений: 1 На сайте с 2020 г. Рейтинг: 0 | Наверх ##
27 февраля 2020 13:07 Здравствуйте,форумчане!Я тоже ищу информацию о своих потомках Худяковых.Последнее на чем я застряла,мой прадед Худяков Георгий Георгиевич 1920г.р.призван в Фрунзенский РВК, Киргизская ССР, Ошская обл., Фрунзенский р-н Место службы: 161 отп .Дед воевал в танковых войсках,чинил орудия,а так же был наводчиком.После войны Женился на Иващенко Марии Герасимовне,в каком году мне неизвестно.Знаю что у прадеда был родной брат Худяков Михаил Георгиевич 1923 г.р.Место рождения: Киргизская ССР, Фрунзенская обл., Васильевский р-н, с. Васильевка предположительно там же родился и мой прадед.А дальше не могу продвинуться,так как не знаю ни отчества ни дату рождения их отца.Георгиев Худяковых оказалось не мало даже если подбирать по дате не факт что попаду в точку.Прадед мой после войны в 50-ых годах переехал с женой в Луганск и прожил там всю оставшуюся жизнь,там же родился мой дед и мой отец. | | |
Батарейка Свердловская обл., Нижний Тагил Сообщений: 1894 На сайте с 2011 г. Рейтинг: 2319 | Наверх ##
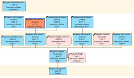
7 июня 2020 1:01 16 августа 2020 13:02 Худяковы Терсютской слободы Тобольского уезда (Исетского дистрикта) Сибирской губернии, после 3 ревизии Чимеевской слободы Курганского уезда Тобольской губернии (современ. село Чимеево Курганской области)
Поколение 1 1. Худяков Кондратий Родился: (примерно 1620). Умер: ?. Род: Худяковы Сын: Худяков Василей Кондратьев (1.1)
Поколение 2 1.1. Худяков Василей Кондратьев, сын Родился: 1651, Терсюцкая слобода. Умер: ?. Место жительства: Терсюцкая слобода. Род: Худяковы Отец: Худяков Кондратий (1) Жена: Худякова Марфа Сын: Худяков Аникий Васильев (1.1.1) Сын: Худяков Иван Первый Васильев (1.1.2) Дочь: Худякова Марфа Васильева (1.1.3) Сын: Худяков Иван Второй Васильев (1.1.4) Дочь: Худякова Акилина Васильева (1.1.5) Сын: Худяков Иван Третий Васильев (1.1.6)
Поколение 3 1.1.1. Худяков Аникий Васильев, внук Родился: 1684, Терсюцкая слобода. Умер: ?. Место жительства: Терсюцкая слобода. Основное занятие: в солдатех набору столника Ивана Фомича Бибикова. Род: Худяковы Отец: Худяков Василей Кондратьев (1.1) Мать: Худякова Марфа
1.1.2. Худяков Иван Первый Васильев, внук Родился: 1691, Терсюцкая слобода. Умер: ?. Место жительства: Терсюцкая слобода. Род: Худяковы Отец: Худяков Василей Кондратьев (1.1) Мать: Худякова Марфа Сын: Худяков Семен Иванов (Первый) (1.1.2.1) Сын: Худяков Иван Иванов (Первый) (1.1.2.2) Сын: Худяков Филипп Иванов (Первый) (1.1.2.3)
1.1.3. Худякова Марфа Васильева, внучка Родилась: 1694, Терсюцкая слобода. Умерла: ?. Место жительства: Терсюцкая слобода. Род: Худяковы Отец: Худяков Василей Кондратьев (1.1) Мать: Худякова Марфа
1.1.4. Худяков Иван Второй Васильев, внук Родился: 1695, Терсюцкая слобода. Умер: ?. Место жительства: Терсюцкая слобода. Род: Худяковы Отец: Худяков Василей Кондратьев (1.1) Мать: Худякова Марфа Сын: Худяков Василий Иванов (Второй) (1.1.4.1)
1.1.5. Худякова Акилина Васильева, внучка Родилась: 1701, Терсюцкая слобода. Умерла: ?. Место жительства: Терсюцкая слобода. Род: Худяковы Отец: Худяков Василей Кондратьев (1.1) Мать: Худякова Марфа
1.1.6. Худяков Иван Третий Васильев, внук Родился: 1707, Терсюцкая слобода. Умер: ?. Место жительства: Терсюцкая слобода. Род: Худяковы Отец: Худяков Василей Кондратьев (1.1) Мать: Худякова Марфа
Поколение 4 1.1.2.1. Худяков Семен Иванов (Первый), правнук Родился: 1719, Терсюцкая слобода. Умер: ?. Место жительства: Терсюцкая слобода. Род: Худяковы Отец: Худяков Иван Первый Васильев (1.1.2) Сын: Худяков Василий Семенов (1.1.2.1.1)
1.1.2.2. Худяков Иван Иванов (Первый), правнук Родился: 1727, Терсюцкая слобода. Умер: ?. Место жительства: Терсюцкая слобода. Род: Худяковы Отец: Худяков Иван Первый Васильев (1.1.2) Сын: Худяков Козма Иванович (1.1.2.2.1) Сын: Худяков Фирс Иванович (1.1.2.2.2) Сын: Худяков Наум Иванович (1.1.2.2.3) Сын: Худяков Гаврило Иванович (1.1.2.2.4)
1.1.2.3. Худяков Филипп Иванов (Первый), правнук Родился: 1730, Терсюцкая слобода. Умер: ?. Место жительства: Терсюцкая слобода. Род: Худяковы Отец: Худяков Иван Первый Васильев (1.1.2)
1.1.4.1. Худяков Василий Иванов (Второй), правнук Родился: 1724, Терсюцкая слобода. Умер: ?. Место жительства: Терсюцкая слобода. Род: Худяковы Отец: Худяков Иван Второй Васильев (1.1.4)
Поколение 5 1.1.2.1.1. Худяков Василий Семенов, праправнук Родился: 1742, Терсюцкая слобода. Умер: ?. Место жительства: Терсюцкая слобода. Род: Худяковы Отец: Худяков Семен Иванов (Первый) (1.1.2.1)
1.1.2.2.1. Худяков Козма Иванович, праправнук Родился: 1759, Курганский уезд село Чимеева. Умер: 1820. Продолжительность жизни: 61. Место жительства: Село Чимеево, Курганский уезд, Чимеевская (Брылинская) волость. Род: Худяковы Отец: Худяков Иван Иванов (Первый) (1.1.2.2) Жена: Худякова Пелагея Дочь: Худякова Анна Козмина (1.1.2.2.1.1)
1.1.2.2.2. Худяков Фирс Иванович, праправнук Родился: 1774. Умер: 1844. Продолжительность жизни: 70. Место жительства: Село Чимеево, Курганский уезд, Чимеевская (Брылинская) волость. Род: Худяковы Отец: Худяков Иван Иванов (Первый) (1.1.2.2) Жена: Худякова Анна Дочь: Худякова Арина Фирсова (1.1.2.2.2.1) Дочь: Худякова Марфа Фирсова (1.1.2.2.2.2) Сын: Худяков Киприян Фирсович (1.1.2.2.2.3) Сын: Худяков Григорий Фирсович (1.1.2.2.2.4) Дочь: Худякова Устинья Фирсова (1.1.2.2.2.5) Сын: Худяков Кондрат Фирсович (1.1.2.2.2.6) Дочь: Худякова Федосья Фирсова (1.1.2.2.2.7)
1.1.2.2.3. Худяков Наум Иванович, праправнук Родился: 1750, Курганский уезд село Чимеева. Умер: 1827. Продолжительность жизни: 77. Место жительства: Село Чимеево, Курганский уезд, Чимеевская (Брылинская) волость. Род: Худяковы. Год рождения - из ревизии 1782 г. Отец: Худяков Иван Иванов (Первый) (1.1.2.2) Жена: Худякова Федосья
1.1.2.2.4. Худяков Гаврило Иванович, праправнук Родился: 1763, Курганский уезд село Чимеева. Умер: 1829. Продолжительность жизни: 66. Место жительства: Село Чимеево, Курганский уезд, Чимеевская (Брылинская) волость. Род: Худяковы Отец: Худяков Иван Иванов (Первый) (1.1.2.2) Жена: Худякова Марья Дочь: Худякова Авдотья Гавриловна (1.1.2.2.4.1) Дочь: (Худякова) Парасковья Гавриловна (1.1.2.2.4.2)
Поколение 6 1.1.2.2.1.1. Худякова Анна Козмина, прапраправнучка Родилась: 1815, Курганский уезд село Чимеева. Умерла: ?. Место жительства: Село Чимеево, Курганский уезд, Чимеевская (Брылинская) волость Отец: Худяков Козма Иванович (1.1.2.2.1) Мать: Худякова Пелагея
1.1.2.2.2.1. Худякова Арина Фирсова, прапраправнучка Родилась: 1803, Курганский уезд село Чимеева. Умерла: ?. Место жительства: Село Чимеево, Курганский уезд, Чимеевская (Брылинская) волость. Род: Худяковы Отец: Худяков Фирс Иванович (1.1.2.2.2) Мать: Худякова Анна
1.1.2.2.2.2. Худякова Марфа Фирсова, прапраправнучка Родилась: 1806, Курганский уезд село Чимеева. Умерла: ?. Место жительства: Село Чимеево, Курганский уезд, Чимеевская (Брылинская) волость. Род: Худяковы Отец: Худяков Фирс Иванович (1.1.2.2.2) Мать: Худякова Анна
1.1.2.2.2.3. Худяков Киприян Фирсович, прапраправнук Родился: 1813, Курганский уезд село Чимеева. Умер: 1859, Курганский уезд село Чимеева. Продолжительность жизни: 46. Место жительства: Село Чимеево, Курганский уезд, Чимеевская (Брылинская) волость. Род: Худяковы Отец: Худяков Фирс Иванович (1.1.2.2.2) Мать: Худякова Анна Жена: Худякова Настастья Ивановна Сын: Худяков Ипат Киприянович (1.1.2.2.2.3.1) Дочь: Худякова Надежда Киприяновна (1.1.2.2.2.3.2) Дочь: Худякова Авдотья Киприяновна (1.1.2.2.2.3.3)
1.1.2.2.2.4. Худяков Григорий Фирсович, прапраправнук Родился: 1804, Курганский уезд село Чимеева. Умер: 1860, Курганский уезд село Чимеева. Продолжительность жизни: 56. Место жительства: Село Чимеево, Курганский уезд, Чимеевская (Брылинская) волость. Род: Худяковы Отец: Худяков Фирс Иванович (1.1.2.2.2) Мать: Худякова Анна Жена: Худякова Парасковья Ерасимовна Сын: Худяков Лаврентий Григорьевич (1.1.2.2.2.4.1) Сын: Худяков Василий Григорьевич (1.1.2.2.2.4.2)
1.1.2.2.2.5. Худякова Устинья Фирсова, прапраправнучка Родилась: 1813, Курганский уезд село Чимеева. Умерла: ?. Место жительства: Село Чимеево, Курганский уезд, Чимеевская (Брылинская) волость. Род: Худяковы Отец: Худяков Фирс Иванович (1.1.2.2.2) Мать: Худякова Анна Дочь: Худякова Анисья (1.1.2.2.2.5.1)
1.1.2.2.2.6. Худяков Кондрат Фирсович, прапраправнук Родился: 1816, Курганский уезд село Чимеева. Умер: 1816. Место жительства: Село Чимеево, Курганский уезд, Чимеевская (Брылинская) волость. Род: Худяковы Отец: Худяков Фирс Иванович (1.1.2.2.2) Мать: Худякова Анна
1.1.2.2.2.7. Худякова Федосья Фирсова, прапраправнучка Родилась: 1819, Курганский уезд село Чимеева. Умерла: ?. Место жительства: Село Чимеево, Курганский уезд, Чимеевская (Брылинская) волость. Род: Остальцовы Отец: Худяков Фирс Иванович (1.1.2.2.2) Мать: Худякова Анна
1.1.2.2.4.1. Худякова Авдотья Гавриловна, прапраправнучка Родилась: 1797, Курганский уезд село Чимеева. Умерла: ?. Место жительства: Село Чимеево, Курганский уезд, Чимеевская (Брылинская) волость. Род: Худяковы Отец: Худяков Гаврило Иванович (1.1.2.2.4) Мать: Худякова Марья
1.1.2.2.4.2. (Худякова) Парасковья Гавриловна, прапраправнучка Родилась: 1806, Курганский уезд село Чимеева. Умерла: ?. Место жительства: Село Чимеево, Курганский уезд, Чимеевская (Брылинская) волость. Род: Худяковы Отец: Худяков Гаврило Иванович (1.1.2.2.4) Мать: Худякова Марья
Поколение 7 1.1.2.2.2.3.1. Худяков Ипат Киприянович, прапрапраправнук Родился: 1844. Умер: ?. Место жительства: Село Чимеево, Курганский уезд, Чимеевская (Брылинская) волость. Род: Худяковы. Брылинская волость (Чимеевская) Отец: Худяков Киприян Фирсович (1.1.2.2.2.3) Мать: Худякова Настастья Ивановна Жена: Худякова Варвара Потаповна Сын: Худяков Дмитрий Ипатович (1.1.2.2.2.3.1.1) Сын: Худяков Корнилей Ипатович (1.1.2.2.2.3.1.2) Дочь: Иукова (Худякова) Ефросинья Ипатовна (1.1.2.2.2.3.1.3)
1.1.2.2.2.3.2. Худякова Надежда Киприяновна, прапрапраправнучка Родилась: 1855, Курганский уезд село Чимеева. Умерла: ? Отец: Худяков Киприян Фирсович (1.1.2.2.2.3) Мать: Худякова Настастья Ивановна
1.1.2.2.2.3.3. Худякова Авдотья Киприяновна, прапрапраправнучка Родилась: 1858, Курганский уезд село Чимеева. Умерла: ?. Место жительства: Село Чимеево, Курганский уезд, Чимеевская (Брылинская) волость Отец: Худяков Киприян Фирсович (1.1.2.2.2.3) Мать: Худякова Настастья Ивановна
1.1.2.2.2.4.1. Худяков Лаврентий Григорьевич, прапрапраправнук Родился: 1853, Курганский уезд село Чимеева. Умер: 1862, Курганский уезд село Чимеева. Продолжительность жизни: 9. Место жительства: Село Чимеево, Курганский уезд, Чимеевская (Брылинская) волость Отец: Худяков Григорий Фирсович (1.1.2.2.2.4) Мать: Худякова Парасковья Ерасимовна
1.1.2.2.2.4.2. Худяков Василий Григорьевич, прапрапраправнук Родился: 1856, Курганский уезд село Чимеева. Умер: ?. Место жительства: Село Чимеево, Курганский уезд, Чимеевская (Брылинская) волость Отец: Худяков Григорий Фирсович (1.1.2.2.2.4) Мать: Худякова Парасковья Ерасимовна
1.1.2.2.2.5.1. Худякова Анисья, прапрапраправнучка Родилась: 1834, Курганский уезд село Чимеева. Умерла: ?. Место жительства: Село Чимеево, Курганский уезд Незаконнорожденная Мать: Худякова Устинья Фирсова (1.1.2.2.2.5)
Поколение 8 1.1.2.2.2.3.1.1. Худяков Дмитрий Ипатович, прапрапрапраправнук Родился: 1870, Курганский уезд село Чимеева. Умер: ?. Место жительства: Село Чимеево, Курганский уезд. Отец: Худяков Ипат Киприянович (1.1.2.2.2.3.1) Мать: Худякова Варвара Потаповна Жена: Худякова Вера Васильевна Сын: Худяков Степан Дмитриевич (1.1.2.2.2.3.1.1.1)
1.1.2.2.2.3.1.2. Худяков Корнилей Ипатович, прапрапрапраправнук Родился: 1875. Умер: ?. Место жительства: Курганская область, село Чимеево. Род: Худяковы Отец: Худяков Ипат Киприянович (1.1.2.2.2.3.1) Мать: Худякова Варвара Потаповна Жена: Худякова (Забарина) Федора Николаевна Сын: Худяков Илья Корнилович (1.1.2.2.2.3.1.2.1) Дочь: Худякова Марина Корниловна (1.1.2.2.2.3.1.2.2) Дочь: Худякова Ульяна Корниловна (1.1.2.2.2.3.1.2.3) Сын: Худяков Роман Корнилович (1.1.2.2.2.3.1.2.4) Дочь: Остальцова (Худякова) Крестина Корниловна (1.1.2.2.2.3.1.2.5) Дочь: Овечкина (Худякова) Юлия Корниловна (1.1.2.2.2.3.1.2.6) Дочь: Худякова Пелагея Корниловна (1.1.2.2.2.3.1.2.7)
1.1.2.2.2.3.1.3. Иукова (Худякова) Ефросинья Ипатовна, прапрапрапраправнучка Родилась: 1884, Курганский уезд село Чимеева. Умерла: ?. Место жительства: Село Чимеево, Курганский уезд, Чимеевская (Брылинская) волость. Род: Худяковы. Крестная моей прабабушки Забариной (Благининой) Марины Малафеевны. Отец: Худяков Ипат Киприянович (1.1.2.2.2.3.1) Мать: Худякова Варвара Потаповна Муж: Иуков Сергей Афонасиев
Поколение 9 1.1.2.2.2.3.1.1.1. Худяков Степан Дмитриевич, прапрапрапрапраправнук Родился: 1896, Курганский уезд село Чимеева. Умер: ?. Место жительства: Село Чимеево, Курганский уезд, Чимеевская (Брылинская) волость Отец: Худяков Дмитрий Ипатович (1.1.2.2.2.3.1.1) Мать: Худякова Вера Васильевна
1.1.2.2.2.3.1.2.1. Худяков Илья Корнилович, прапрапрапрапраправнук Родился: ?. Умер: ?. Место жительства: Курганская область, село Чимеево. Род: Худяковы Отец: Худяков Корнилей Ипатович (1.1.2.2.2.3.1.2) Мать: Худякова (Забарина) Федора Николаевна Жена: Худякова (Тарбазанова) Парасковья Степановна Дочь: Худякова Сын: Худяков
1.1.2.2.2.3.1.2.2. Худякова Марина Корниловна, прапрапрапрапраправнучка Родилась: ?. Умерла: ?. Место жительства: Курганская область, село Чимеево. Род: Худяковы. Не была замужем, детей не было. Жила с семьей родного брата Ильей Корниловичем Худяковым. Отец: Худяков Корнилей Ипатович (1.1.2.2.2.3.1.2) Мать: Худякова (Забарина) Федора Николаевна
1.1.2.2.2.3.1.2.3. Худякова Ульяна Корниловна, прапрапрапрапраправнучка Родилась: ?. Умерла: ?. Место жительства: Курганская область, село Чимеево. Род: Худяковы. Детей не было. Был первый брак. Отец: Худяков Корнилей Ипатович (1.1.2.2.2.3.1.2) Мать: Худякова (Забарина) Федора Николаевна Супруг: Новожилов Максим Иосифович
1.1.2.2.2.3.1.2.4. Худяков Роман Корнилович, прапрапрапрапраправнук Родился: 1900, Курганский уезд село Чимеева. Умер: ?. Место жительства: Село Чимеево, Курганский уезд, Чимеевская (Брылинская) волость. Первый ребенок Федоры Николаевны, свидетель Забариной Марины Малафеевны при венчании с Благининым Филиппом Отец: Худяков Корнилей Ипатович (1.1.2.2.2.3.1.2) Мать: Худякова (Забарина) Федора Николаевна
1.1.2.2.2.3.1.2.5. Остальцова (Худякова) Крестина Корниловна, прапрапрапрапраправнучка Родилась: 10.08.1905. Умерла: ?. Место жительства: Курганская область, село Чимеево. Род: Худяковы Отец: Худяков Корнилей Ипатович (1.1.2.2.2.3.1.2) Мать: Худякова (Забарина) Федора Николаевна Муж: Остальцов Макар Ефремович Сын: Остальцов
1.1.2.2.2.3.1.2.6. Овечкина (Худякова) Юлия Корниловна, прапрапрапрапраправнучка Родилась: Курганская область, село Чимеево. Умерла: ?. Место жительства: Курганская область, село Кирово. Род: Худяковы Отец: Худяков Корнилей Ипатович (1.1.2.2.2.3.1.2) Мать: Худякова (Забарина) Федора Николаевна Сын: Овечкин Сын: Овечкин Сын: Овечкин
1.1.2.2.2.3.1.2.7. Худякова Пелагея Корниловна, прапрапрапрапраправнучка Родилась: 21.10.1911, Курганская область, село Чимеево. Умерла: ?. Место жительства: Курганская область, село Чимеево. Род: Худяковы. Была замужем, но фамилию оставила свою Отец: Худяков Корнилей Ипатович (1.1.2.2.2.3.1.2) Мать: Худякова (Забарина) Федора Николаевна Муж: Кузнецов Андрей Дочь: Кузнецова
 | | Лайк (2) |
|