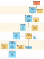
Надикта, Надикт-Резуновы, Резуновы, Надыкта, Надыкто
Казаки, дворяне Надикта из д.Бытня Почепской сотни Стародубского полка(Брянская область Почепский район), от которых пошли фамилии Надикта, Надикт-Резуновы, Резуновы, Надыкта, Надыкто Эта тема на карте: Резун, Резуновы, Надикт-Резуновы (1739-1917), Надикта, Надыкта, Надыкто (1669-2015), Надыкто (после 1907), Надикта, Надыкта, Надыкто (после 1897)
Spinogriz Кемеровская область Сообщений: 602 На сайте с 2009 г. Рейтинг: 1062 | Наверх ##
22 мая 2024 15:23 Здравствуйте, таких нет, известно кто их отец? можно попробовать связать, есть один подходящий. Все Надыкта, Надикта, Надыкто так или иначе выходцы из д.Бытня почепского района Брянской области.
 --- Курган.у-д (Назаровы), Мглинск.у-д(Надыкто,Скрыпкины,Стебиховы), Рославль(Душак), Пермская губерния, Осинский уезд, д.Сарапулка (Юрков Дементий(?-1926), Юркова Матрена Кирьяковна(1880-1971)) | | |
| ixes Сообщений: 2676 На сайте с 2010 г. Рейтинг: 1334
| Наверх ##
22 мая 2024 16:02 Spinogriz По возрасту подходит. Узнаю сообщу. Эта ветка для меня факультативная. | | |
| ixes Сообщений: 2676 На сайте с 2010 г. Рейтинг: 1334
| Наверх ##
22 мая 2024 16:37 Spinogriz Алфавитный список переселяющихся на жительство в округ 1898-1898 Надыкта Прокофий Федоров Н.п. выхода: Черниговская губерния, Мглинский уезд, Алексеевская волость, д. Бытня Н.п. прихода: Томская губерния, Барнаульский уезд, Покровская волость, зас. Родина. Год 1898. ГААК, Ф. 4, Оп. 1, Д. 2460, С. 8, № 6. | | |
Spinogriz Кемеровская область Сообщений: 602 На сайте с 2009 г. Рейтинг: 1062 | Наверх ##
22 мая 2024 18:03 ixes написал: [q] Надыкта Прокофий Федоров[/q]
 --- Курган.у-д (Назаровы), Мглинск.у-д(Надыкто,Скрыпкины,Стебиховы), Рославль(Душак), Пермская губерния, Осинский уезд, д.Сарапулка (Юрков Дементий(?-1926), Юркова Матрена Кирьяковна(1880-1971)) | | Лайк (1) |
| ixes Сообщений: 2676 На сайте с 2010 г. Рейтинг: 1334
| Наверх ##
7 июня 2024 11:30 ЦГА Москвы, фонд №1639, опись №1, дело №23, стр. 22 Архив ЦГА Москвы Фонд ЦЕРКВИ ВЕДОМСТВА ДУХОВНОГО ПРАВЛЕНИЯ ПРИ ПРОТОПРЕСВИТЕРЕ ВОЕННОГО И МОРСКОГО ДУХОВЕНСТВА. Опись Опись №1 МЕТРИЧЕСКАЯ КНИГА ПЕТРОПАВЛОВСКОЙ ЦЕРКВИ 3 ГРЕНАДЕРСКОГО ПЕРНОВСКОГО КОРОЛЯ ФРИДРИХА-ВИЛЬГЕЛЬМА 1У ПОЛКА 1-Й ГРЕНАДЕРСКОЙ ДИВИЗИИ ГРЕНАДЕРСКОГО КОРПУСА. 15.08.1872 р. Иван Спиридонович Надыктов. Родители: Спиридон Васильевич Надыктов и Марфа Ивановна. | | |
| ixes Сообщений: 2676 На сайте с 2010 г. Рейтинг: 1334
| Наверх ##
27 июня 2024 17:09 Российский государственный архив экономики Фонд 468. Министерство пищевой промышленности СССР. 30.09.1965-14.11.1985 Опись 6. Личные дела Дело 1375. Личное дело Надыкта Татьяны Федоровны Крайние даты документов в деле 1976 - 1978
Государственный архив Российской Федерации Фонд Р-7863. КОМИССИЯ ПРИ ПРЕЗИДИУМЕ ВЕРХОВНОГО СОВЕТА СССР ПО РАССМОТРЕНИЮ ЖАЛОБ И ЗАЯВЛЕНИЙ О ПОМИЛОВАНИИ. 1938-1954 Опись 6. Личные дела осужденных, подававшие ходатайства о помиловании Дело 4177. Надыктов Сергей Парфирьевич Крайние даты документов в деле 29 октября 1942 | | |
| Алексеев Garry г.Томск Сообщений: 269 На сайте с 2006 г. Рейтинг: 280
| Наверх ##
25 апреля 2025 13:16 Надыкто Тобольской губернии (А(О)стыревский посёлок) Видимо приехали табором. Человек 30 этой фамилии. Встречаются несколько больших семей в переписи 1897г (Ф. И417, Оп.2, Д.3212 Переписные листы Первой Всеобщей переписи населения Российской империи 1897 г. по Тобольской губернии, пос. Астыревский) так же В Метрических книгах актовых записей церквей Тюкалинского уезда с. Иконниковское Свято-Троицкая церковь (архив Омска). | | |
Spinogriz Кемеровская область Сообщений: 602 На сайте с 2009 г. Рейтинг: 1062 | Наверх ##
25 апреля 2025 19:28 Алексеев Garry написал: [q] Надыкто Тобольской губернии (А(О)стыревский посёлок) Видимо приехали табором. Человек 30 этой фамилии. Встречаются несколько больших семей в переписи 1897г (Ф. И417, Оп.2, Д.3212 Переписные листы Первой Всеобщей переписи населения Российской империи 1897 г. по Тобольской губернии, пос. Астыревский) так же В Метрических книгах актовых записей церквей Тюкалинского уезда с. Иконниковское Свято-Троицкая церковь (архив Омска).[/q]
Вы правы, они прибыли из д.Бытня Почепской волости Брянской губернии --- Курган.у-д (Назаровы), Мглинск.у-д(Надыкто,Скрыпкины,Стебиховы), Рославль(Душак), Пермская губерния, Осинский уезд, д.Сарапулка (Юрков Дементий(?-1926), Юркова Матрена Кирьяковна(1880-1971)) | | |
| Алексеев Garry г.Томск Сообщений: 269 На сайте с 2006 г. Рейтинг: 280
| Наверх ##
25 апреля 2025 22:39 Spinogriz написал: [q]
Вы правы, они прибыли из д.Бытня Почепской волости Брянской губернии[/q]
Интересная запись в МК 1910г. Исторический архив Омской области Ф. 16 Оп. 6 Д. 905 стр.248 Исключить из Метрической книги Корнилия Иванова Надыктова за переход из православия в баптизм. | | |
Leontiya ПОМОЩЬ В АРХИВАХ, БИБЛИОТЕКАХ ПЕТЕРБУРГА Сообщений: 10379 На сайте с 2012 г. Рейтинг: 9079 | Наверх ##
26 апреля 2025 0:04 | | |
|