Загрузите GEDCOM-файл на ВГД   [х]
Всероссийское Генеалогическое Древо
На сайте ВГД собираются люди, увлеченные генеалогией, историей, геральдикой и т.д. Здесь вы найдете собеседников, экспертов, умелых помощников в поисках предков и родственников. Вам подскажут где искать документы о павших в боях и пропавших без вести, в какой архив обратиться при исследовании родословной своей семьи, помогут определить по старой фотографии принадлежность к воинским частям, ведомствам и чину. ВГД - поиск людей в прошлом, настоящем и будущем!
Вниз ⇊
4nxpbcqtodembwcn4nhpdysoswopbcsozzemtwfh4napbxqozdemkegozzemyegtomemhmby4gd7dysoza.png
02092021_knig-76.png
Для благодарности участников предусмотрены на форуме три варианта -
[q]
1. рейтинг +/-
2. отзыв
3. лайк (за сообщение)


i.gif Посты со "спасибо" и "благодарю" удаляются модератором без пояснения.
[/q]

ПРИ ЦИТИРОВАНИИ -
[q]
i.gif Следует оставлять только ту часть текста, на которую дается ответ/пояснение или задается вопрос.
Пожалуйста, отсекайте/удаляйте всё лишнее. Не надо копировать 2-3-4-х ступенчатые диалоги.
[/q]

Ершовы \ Ершевы

Сибирские корни
(▶ Дневник Tasha56)

← Назад    Вперед →Страницы: ← Назад 1 2 3 4 5 ... ... 14 15 16 17 18 * 19 Вперед →
Модераторы: Tasha56, Tomilina
Tasha56
Модератор раздела

Tasha56

Россия
Сообщений: 12497
На сайте с 2008 г.
Рейтинг: 40723
4nk7dygttdemmwf14gf1ym3y4nk7dygttdem7wf14gfo.png


Исследования по нашему родословию проходят по Алтайскому краю, Барнаульскому уезду, Касмалинской волости.
---
Вопросы по поиску, адресованные мне, пожалуйста, крепите в тему дневника >>>
ДНЕВНИК >> (Черниговская, Костромская губ., Алтайский край, Москва..)
Andy_W
Новичок

Сообщений: 3
На сайте с 2024 г.
Рейтинг: 3
Ищу информацию по своей бабушке, до замужества ФИО Ершова Александра Петровна (17.10.1904) до замужества проживала в дер. Нижний Наволок Забелинская волость, Устюжского уезда Вологодской губернии. Подскажите где искать?
Tasha56
Модератор раздела

Tasha56

Россия
Сообщений: 12497
На сайте с 2008 г.
Рейтинг: 40723

Andy_W написал:
[q]
Ищу информацию по своей бабушке, до замужества ФИО Ершова Александра Петровна (17.10.1904) до замужества проживала в дер. Нижний Наволок Забелинская волость, Устюжского уезда Вологодской губернии. Подскажите где искать?
[/q]


[q]
Забелинская волость — волость в составе Великоустюжского уезда Северо-Двинской губернии РСФСР (в 1918—1924 годах),
Вологодской губернии (1797—1918). Волостной центр — Забелинское (Забелинская).
В настоящее время территория волости относится к Котласскому и Красноборскому районам Архангельской области России.
[/q]

Поиск своего родословия традиционно ведется по мужской линии (учет налогов был с душ мужского полка ... отсюда и "традиция")

Составляем черновую схему поиска по поколениям (то, что "под руками")

1. Ершов Петр (д. Нижний Новолок, Забелинская волость, Устюжский уезд, Вологодская губерния)
1.1. Ершова (по мужу?) Александра Петровна 1904 (д. Нижний Новолок)
муж - ?
1.1.1. Дети АП
1.1.1.1. Внуки АП

Ершов Андрей Фалалеевич – крестьянин д.Нижнего Наволока Забелинской вол. В.-Устюгского у., бракосочетание.
Сообщение на форуме ЯрИРО
Архивные шифры документов по волости
Календарь знаменательных и памятных дат Красноборского района на 2022 год https://www.calameo.com/books/005391570675959c6d35e
МК уезда Перепост
https://gosarchive.gov35.ru/archive5/funds
Поиск по архиву Перепост
---
Вопросы по поиску, адресованные мне, пожалуйста, крепите в тему дневника >>>
ДНЕВНИК >> (Черниговская, Костромская губ., Алтайский край, Москва..)
Andy_W
Новичок

Сообщений: 3
На сайте с 2024 г.
Рейтинг: 3
Большое спасибо за информацию.
До 1924 г., (возможно 1923 г.) Ершова Александра Петровна, после замужества Шошкина Александра Петровна, дер. Босиха Забелинская волость. муж Шошкин Петр Савватеевич (12.07.1902 г.р.) дер. Босиха Забелинская волость.
Лайк (1)
Andy_W
Новичок

Сообщений: 3
На сайте с 2024 г.
Рейтинг: 3
Ершов Петр ?
В 1903-1904 г. истопник/уборщик в Забелинском двухклассном училище, Устюжского уезда.
В 1903-1904 г. подавал иск к отчиму о выдаче ему наследства части земли для получения участка земли. По соглашению получил от отчима деньги на покупку участка земли. После чего купил участок земли в д. Нижний Наволок, Забелинской волости, Устюжского уезда.
Дети Ершова Александра Петровна (17.10.1904-1990) и Мария Петровна (около 1910, примерно 1988) д. Нижний Наволок, Забелинская волость, Устюжский уезд, Вологодская губерния.
lena-mila
Новичок

ГОРОД ИШИМ
Сообщений: 9
На сайте с 2021 г.
Рейтинг: 5
Здравствуйте! Помогите, пожалуйста, мне найти информацию о Ершовых Прокопии Андреевиче и Евдокии Спиридоновне, в свидетельстве о рождении их дочери. (моей бабушки) Ершовой (в замужестве - Мальцевой) указано, что она родилась в г. Кушва Кушвинского района Свердловской области 11.03.1912 г. Свидетельство выдано в 1954 г. Место регистрации указано : г. Кушва, церковь и собор Свердловской обл. Подскажите, хотя бы, где поискать информацию, ведь, вполне возможно, что они жили не в самой Кушве, а в какой-то из близлежащих деревень . Бабушка рассказывала, что отец ее работал на приисках каким-то небольшим начальником, вроде мастера или прораба по нынешним меркам. Однажды он ехал с ярмарки через озеро, лед был в том году еще не очень крепким и он провалился под воду вместе с возом. Выбраться не смог, так как с ярмарки ехал навеселе. Отсюда я и делаю вывод, что они жили не в самой Кушве, потому что ярмарка проходила, скорее всего, именно там и, по тому, что хотел "срезать" дорогу до дома через озеро. понимаете, я еще новичок в поисках, немного в растерянности и поэтому, задаю такие вопросы.
lenakdzh
Новичок

Санкт-Петербург
Сообщений: 4
На сайте с 2010 г.
Рейтинг: 6
Здравствуйте, ищу информацию о своем деде Ершове Александре Егоровиче, дата рождения 1.06.1914г. Смоленская обл, Сычевский район, д.Печуры . Его отец Егор был расстрелен фашистами. Сам он погиб в Освенциме. Ищу родственников. Мать Просковья Яковлевна. У моей мамы не осталось фотокарточки отца, моего деда. Очень хотелось найти родственников. И как обратиться в смоленский архив, на просторах инета не нашла? Спасибо
---
ищу сведения о Ершовых, Поздняковых Смоленской обл. Сычевский р-н
Elenchen

Elenchen

Екатеринбург
Сообщений: 552
На сайте с 2015 г.
Рейтинг: 490
Новое в родословной Петра Павловича Ершова

Написание фамилии в документах (Ершов/Ершев)
Временной период: 1722-1801 г.г.

Опираясь на ключевые слова и проанализировав оцифрованные метрические книги г. Тара, (Спасский приход) фиксируем:
1) Ершовых как служивые люди (канцелярист, копеист, секретарь) много. Фамилия для местности довольно распространённая.
Взяв за основу поиска Спасский приход Тары (более всего есть упоминания о семьях Ершовых) и, опираясь на ранее известные факты (отец поэта Павел Алексеевич начал в юном возрасте служить копеистом, следовательно, его можно найти в исповедных росписях), находим имя его матери Параскева Петровна, бабушки Дарья Михайлова (урожденная??) Ершова и сестры отца Евдокия. На 1792 год его отец Алексей Ершов уже умер. Эти данные найдены в исповедных росписях начиная с 1792 года. При повторном поиске обращаем внимание на имена, отчества. соц.статус.
2) В Метрических книгах есть упоминания о некой Евдокии Ершовой, о которой говорится, что она дочь канцеляриста Дмитрия Ершова. Из записи о рождении сына у канцеляриста Михаила Ершова (1772 г.) предполагаем родственные связи Михаила – Евдокии - Дмитрия. Запись о браке Михаила (1756 г.) называет его отчество Дмитриевич. Следовательно, сын Дмитрия Ершова. Родственные связи есть! Возможно, у Михаила был второй брак. В исповедной росписи встречается довольно интересная запись о некой подворнице умершего канцеляриста Андрея (Ивановича?) Ершова дочери Елисавете. Она числилась в семье Михаила, а позже в семье вдовы Параскевы Петровны Ершовой.
3) О самом Дмитрии Ершове есть упоминания «Тюкалинской слободы сводной конторы канцелярист, 1769г.». Он встречается восприемником у дворовых людей воеводы Тимофея Кривоногова. Вспоминаем о документе 1782 года (РС о дворовых), где речь о нем же и как копеист упомянут Алексей Ершов. Если речь все же о прадеде П.П. Ершова, то при записи о смерти его прабабки Дарьи Михайловне Ершовой сказано «вдова канцелярская жена» (1795г.). Предположение, что Дмитрий и Дарья супруги, их дети Михаил (? – ум. до 1787), Алексей (? – ум. ок.1792) и Евдокия (около 1742 г.р. – ум. после 1801). Кто старше, сказать сложно. Приблизительный год рождения Евдокии - 1742.
4) Запись о браке 1778 год: «В апреле 25, градо-Тарского Спасского прихода Тарской воеводской канцелярии канцелярист Алексей Дмитриев Ершев первым браком Усть-Тартасского Спасского прихода крестьянина Петра Бородихина з дочерью девицой Параскевой». Имена Параскева Петровна, Тарской воеводской канцелярии, канцелярист.
Окончательный вывод делать рано, т.к. метрических книг оцифровано мало. Отмечаю, что новые записи были найдены в ДЕНЬ РОЖДЕНИЯ «КОНЬКА - ГОРБУНКА»!

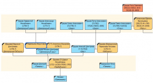
Прикрепленный файл: древо ПП Ершова.jpg
---
Ищу сведения о Константиновых, Ершовых из Тобольска, Омска,Томска
Дневник
Лайк (1)
Destiny-375

Destiny-375

Москва
Сообщений: 265
На сайте с 2023 г.
Рейтинг: 72

lenakdzh написал:
[q]
Здравствуйте, ищу информацию о своем деде Ершове Александре Егоровиче, дата рождения 1.06.1914г. Смоленская обл, Сычевский район, д.ПЕЧУРЫ . Его отец Егор был расстрелен фашистами. Сам он погиб в Освенциме. Ищу родственников. Мать Просковья Яковлевна. У моей мамы не осталось фотокарточки отца, моего деда. Очень хотелось найти родственников. И как обратиться в смоленский архив, на просторах инета не нашла? Спасибо
[/q]


ГАСО-48-4-999 Приход Борисоглебское
01.02.1914 рождение Александра у Георгия Михайлова и жены Параскевы Яковлевой.
В принципе вам нужно в АИС ГАСО - пересмотреть метрики по Борисоглебскому. Найлти их брак, возможно еще детей. И дальше выходитьт на РС 1858


Прикрепленный файл: Александр Печуры.JPG
---
Ищу Зимин (Москва), Зимятин (д.Троицыно Клинский уезд) Черунов (Ямуга), Глинкин, Чехлов (Орловская и Липецкая область - Елецкий уезд, село Семеновское Краснополянской волости), Фруктов (д. Соколово Сычевский район), жителей д. Сысоево Бехтеевская волость Сычевского уезда, Кирилин (Рязанская обл, Про
Лайк (1)
Destiny-375

Destiny-375

Москва
Сообщений: 265
На сайте с 2023 г.
Рейтинг: 72
>> Ответ на сообщение пользователя Destiny-375 от 9 декабря 2025 17:55

03.02.1910 брак, скан 378

Прикрепленный файл: Брак Печуры.JPG
---
Ищу Зимин (Москва), Зимятин (д.Троицыно Клинский уезд) Черунов (Ямуга), Глинкин, Чехлов (Орловская и Липецкая область - Елецкий уезд, село Семеновское Краснополянской волости), Фруктов (д. Соколово Сычевский район), жителей д. Сысоево Бехтеевская волость Сычевского уезда, Кирилин (Рязанская обл, Про
tankakatz
Новичок

Сообщений: 2
На сайте с 2026 г.
Рейтинг: 1
Добрый день. Я из Перми. Ищу предков, родились в Мордовии, Пиксяси, Дюрки или Атяшево.
Дед - Ершов Николай Филиппович, 23.12.1930 гр.
Бабушка - Ершова Татьяна Ивановна, 12.01.1923 гр. (Девичья фамилия Котелева или Кателева)
Ищу информацию по прадеду Ершов Филипп..


Комментарий модератора:
Стартовая Поколенная роспись по поиску

1.Ершов Филипп
1.1. Ершов Николай Филиппович 1930
жена - Ершова (урожденная Котелева/Кателева) Татьяна Ивановна 1923
1.1.1. Ершов (Ваш родитель)
1.1.1.1. Ершов (Вы) - (по папе/маме)

Заполняйте на каждую персону данные - ФИО, год рождения, место рождения (не проживания)
Начните поиск "от себя" из Перми. Когда и с кем оказались в Перми?
Метрические книги Пермской губернии https://archives.permkrai.ru/database/17

← Назад    Вперед →Страницы: ← Назад 1 2 3 4 5 ... ... 14 15 16 17 18 * 19 Вперед →
Модераторы: Tasha56, Tomilina
Вверх ⇈