Загрузите GEDCOM-файл на ВГД   [х]
Всероссийское Генеалогическое Древо
На сайте ВГД собираются люди, увлеченные генеалогией, историей, геральдикой и т.д. Здесь вы найдете собеседников, экспертов, умелых помощников в поисках предков и родственников. Вам подскажут где искать документы о павших в боях и пропавших без вести, в какой архив обратиться при исследовании родословной своей семьи, помогут определить по старой фотографии принадлежность к воинским частям, ведомствам и чину. ВГД - поиск людей в прошлом, настоящем и будущем!
Вниз ⇊

Кузнецовы-Алексеевы

Из с.Натальино Николаевского у.Самарской губ. и с.Донгуза Вольского у. Саратовской губ.

← Назад    Вперед →Страницы:  1 2 3 Вперед →
Модератор: gigi7
gigi7
Модератор раздела

Сообщений: 637
На сайте с 2017 г.
Рейтинг: 106
Моя бабушка по отцу, Александра Андреевна Кузнецова родилась в с. Натальино Балаковского р-на Саратовской обл. в 1909 г. в семье кузнеца Андрея Дмитриевича Кузнецова и Евгении Кузьминичны (Кудрявцевой?).
В советском документе она записана как Кузнецова, тогда как в метриках — как Алексеева (что послужило источником путаницы и поисков по неверному пути, см. https://forum.vgd.ru/2724/93129/ ).

В метрической книге церкви села Натальино Николаевского уезда Самарской губернии (в настоящее время Балаковского района Саратовской области) за 1909 год имеется актовая запись от 14 мая № 27 о рождении 11 мая у крестьян села Донгуз Вольского уезда Саратовской губернии Андрея Димитриева (так записано отчество в документе) и Евгении Кузьминой (так записано отчество в документе) Алексеевых дочери Александры.

Восприемниками при крещении были: крестьянин села Старая Лопастейка Вольского уезда Саратовской губернии Феодор Кузьмин Кудрявцев и крестьянка Александра Кузьмина Седова.

Обряд крещения совершил священник Михаил Херасков.



Основание: Ф. 637. Оп. 7. Д. 194. Л. 279об. – 280.



Даты рождения 11 мая и крещения 14 мая 1909 года даны по старому стилю.



Прикрепленный файл: IMG_20180830_162140.jpg
gigi7
Модератор раздела

Сообщений: 637
На сайте с 2017 г.
Рейтинг: 106
Из этой важной записи стало ясно, что Андрей Дмитриев Кузнецов (Алексеев) — не натальинский крестьянин, а донгузский. А дочь назвали, вероятно, в честь Александры Седовой (Кудрявцевой), которая также была из Вольского уезда. Как и их вероятный брат, Федор Кузьмич, все из Старой лопастейки, что находится рядом с Донгузом. Переехала семья Андрея в Натальино, вероятно, в начале 20 в., но старшего брата Александры Дмитрия (ориентировочно 1906 г.р. и сестры Зинаиды (1904-1979) в Натальино не рождалось, ни под фамилией Кузнецов, ни Алексеев.
Андрей Дмитриевич был по слухам искусным кузнецом, и взял фамилию Кузнецов. Алексеев — фамилия, данная по предку, Алексею
Афанасьеву, 1783 г.р. ( Донгуз).
Евгения Кузьминична Кузнецова умерла в 1922 г.


Прикрепленный файл: алекс.png
gigi7
Модератор раздела

Сообщений: 637
На сайте с 2017 г.
Рейтинг: 106
В 20-х годах Кузнецовы (Алексеевы) уехали из Натальина обратно, в Вольск. Зинаида вышла замуж за Андрея Петровича Карамышева (1905—1975), их дети: Зина (Фетисова), Люда (Юрлова), Юра.
Фетисова Зинаида Андреевна (1932 г.р.)(ур.Карамышева) жила на ул.Льва Толстого, д.206, кв.3. Есть телефон, (2-21-26),но все устарело,
связаться с ними не удалось.
Людмила Юрьевна на ул.Кольцова, д.3, кв.81. Тел.2-47-65.

Дмитрий (ум.1948) женился на Пелагее, их дети : Борис, 1938 г.р., умер в 52 году, женат на Тоне, дочки: Лена и ...? И Аля (дмитриевна), работала на Урале.

Юрий Андреевич Карамышев , 1928 г.р. окончил авиационную школу, летом 44 года жили в Вольске. Жили в Гомеле


gigi7
Модератор раздела

Сообщений: 637
На сайте с 2017 г.
Рейтинг: 106
Автобиография бабушки.

Прикрепленный файл: IMG_20180831_120113.jpg
gigi7
Модератор раздела

Сообщений: 637
На сайте с 2017 г.
Рейтинг: 106
Вероятно, Дмитрий Андреевич Кузнецов (Алексеев).ум.1948 г, работал электриком.

Прикрепленный файл: IMG_20180117_152533.jpg
gigi7
Модератор раздела

Сообщений: 637
На сайте с 2017 г.
Рейтинг: 106
Андрей Дмитриевич Кузнецов (Алексеев), работал в ремесленном училище в Вольске после революции, до рев.—кузнецом по найму. Умер в 1934 г

Прикрепленный файл: IMG_20180117_142446.jpg
gigi7
Модератор раздела

Сообщений: 637
На сайте с 2017 г.
Рейтинг: 106
Вероятно, жена Андрея, Евгения (Еня) Кузьминична (Кудрявцева?). Родом из Старой Лопастейки Вольского у.

Прикрепленный файл: IMG_20180117_152526.jpg
gigi7
Модератор раздела

Сообщений: 637
На сайте с 2017 г.
Рейтинг: 106
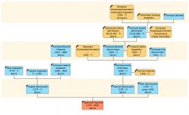
Древо Кудрявцевых из Старой Лопастейки Вольского у.

Прикрепленный файл: кудр.png
gigi7
Модератор раздела

Сообщений: 637
На сайте с 2017 г.
Рейтинг: 106
Древо Гнидиных из Донгуза(Домна Андреевна — мать Андрея Дмитриева Кузнецова-Алексеева):


Прикрепленный файл: гнид.png
gigi7
Модератор раздела

Сообщений: 637
На сайте с 2017 г.
Рейтинг: 106
Стаиья о с.Донгуз в большой Саратовской энциклопедии :
Донгуз – село в Балтайском районе.


География

Донгуз находится в северо-восточной части района у границы с Ульяновской областью и Вольским районом в 121 километре от Саратова и в 13 километрах от Балтая. Координаты: +52°30'24", +46°48'12" (G|Y|W). Из райцентра в село ходит рейсовый автобус, ближайшие железнодорожные станции находятся в 15-20 километрах южнее в Хватовке и Барнуковке. Единственная асфальтированная дорого в Донгуз ведёт из Царевщины. Одноимённая речка, протекающая в глубоком овраге, делит село на две части. Вокруг Донгуза находятся живописные горы и леса.

История

Первые поселенцы на месте современного села Донгуз (Донгус) появились в XVI веке. Это были беглые крестьяне, искавшие лучшей жизни на свободе на пустовавших юго-восточных окраинах страны. Во второй половине XVII столетия здесь также нашли убежище разбитые ополченцы Степана Разина и гонимые раскольники, которые, предположительно, дали поселению название Архангельское. В 1770-х годах оно приютило и повстанцев Емельяна Пугачёва. К этому времени бывшее Дикое Поле уже было хорошо освоено, и в 1780 году его поселения объединило новообразованное Саратовское наместничество, в составе которого 18 (29) августа 1785 года официальный статус обрело и Архангельское-Донгуз, ставшее волостным государственным селом. Именно эту дату принято считать днём основания Донгуза. На тот момент в селе уже насчитывалось 340 дворов и 1200 жителей. В конце XVIII века после конфликта Павла I и А. В. Суворова некоторые сторонники великого полководца скрывались от опалы в Донгузе, уже зарекомендовавшем себя в качестве отличного пристанища для беглецов. Часть села, где они обосновались, и сегодня называется Суворов. На рубеже XVIII и XIX столетий в Донгузе в больших количествах выращивали коноплю и лён, а в каждом доме имелись ткацкие станки1. Также донгузские крестьяне специализировались в изготовлении на заказ срубов изб и других хозяйственных построек2. Помимо этого в селе действовали валяльни и красильни, в центре рядом с волостным правлением работали магазины и кабак1. С 1781 года в Донгузе существовала деревянная православная церковь во имя Архангела Михаила3, вместо которой после победы в Отечественной войне 1812 года начали строить новый каменный храм1. Село было со всех сторон окружено горами, изрезанными буераками и покрытыми хвойными рощами и чернолесьем. В дачах Донгуза росло много дикой марёны – красильного растения, активно использовавшегося жителями в промышленных целях. В прошлом в окрестностях села водилось много диких зверей, в первую очередь кабанов, которые к началу XIX века исчезли4. Именно с этим связано название реки и села – в переводе с тюркского "донгуз" означает "кабан"5. В середине XIX столетия село перестало быть удалённым и глухим убежищем для разного рода беглецов и стало крупным торговым селом, через которое проходили важные дороги губернии, в первую очередь крупный тракт на Вольск. По данным переписи 1859 года в Донгузе насчитывалось 490 дворов, 1526 мужчин и 1613 женщин. Имелись православная церковь, училище, базар и девять мельниц. В селе размещалась становая квартира 2-го стана Вольского уезда6, за правопорядком следил становой пристав7. В 1870 году открылась церковно-приходская школа1, ставшая через пять лет земской8. К концу XIX века число жителей Донгуза приблизилось к четырём тысячам. В селе имелись земско-полицейская станция, квартира урядника, овчинное, кожевенное и маслобойное заведения9, винная лавка, кабак, чайная-читальня, волостное правление10. Леса у крестьян было 2620 десятин9. Школа в 1887 году11 была возвращена земством в ведение духовенства и стала мужской церковно-приходской. Помещалась она в удобном общественном здании и содрежалась за счёт прихожан12. Жители Донгуза были весьма зажиточными10, у некоторых даже имелись большие двухэтажные дома в центре села, который освещался фонарями, стоявшими у церкви, домов причта, общественных зданий и базара 13. Село было шириной в одну версту и тянулось на четыре версты вдоль реки Донгуз, которая была главным источником воды. Также воду брали из родников, колодцы во дворах были редкостью. На донгузском базаре в основном торговали местные и балтайские крестьяне с разной мелочью, краснорядцы приезжали из Журавлихи, Лопастейки и Колояра, с щепным товаром – из Царевщины и Алёновки. На ярмарках продавались преимущественно продукты питания, фрукты. Для обеспечения пожарной безопасности в Донгузе имелся пожарный сарай14. Тем не менее, пожары случались часто, и нередко застроенные деревянным домами с соломенными крышами улицы выгорали полностью. Жители Донгуза помимо возделывания зерновых занимались садоводством, выращивали вишню, смородину, яблони, торн, сливу. Среди ремесленников выделялись бондари, изготавливавшие бочки, вёдра и кадушки. Через речку в центре села имелся мост, от которого к кладбищу вела редкая для российской сельской местности мощёная камнем дорога. На фронт Русско-японской войны из Донгуза были призваны несколько человек, а в последовавшую революцию 1905 года осенью в селе вспыхнул крестьянский бунт против высоких налогов, подавленный прибывшим из Вольска отрядом жандармов1. В 1911 году в Донгузе в 904 домохозяйствах проживали 2472 мужчины и 2484 женщины. Село с одним обществом было центром Донгузской волости Вольского уезда Саратовской губернии. Имелись церковь, приходская и земская школы, фельдшерско-акушерский и ветеринарный пункты. Базары проводились каждую неделю по вторникам, ежегодные ярмарки организовывались 29 июня15 (в прошлом также собиралась ещё одна ярмарка 1 ноября)14. Земли у крестьян было 3759 десятин надельной, 546 купленной и 575 арендованной. Половина полей была засеяна пшеницей, другая половина – подсолнечником, овсом и просом. Рабочего скота насчитывалось 742 особи, молочного – 797, гулевого – 1559, мелкого – 3599. Из хозяйственных орудий на всё село приходилось 255 железных плугов, две сеялки, три жнейки, шесть молотилок и 22 веялки15. В 1914 году многие донгузские мужчины ушли на Первую мировую войну.
В декабре 1917 года был избран первый Донгузский сельский совет, председателем которого стал Д. М. Попов. Летом 1918 года кулачество Донгуза подняло контрреволюционный мятеж, который был подавлен подоспевшим из Вольска красногвардейским отрядом Можарова. В целом гражданская война обошла село стороной, но многие жители Донгуза сражались на стороне Красной Армии, в том числе и в составе Чапаевской дивизии. В 1920 году в селе была создана первая комсомольская ячейка. Тогда же начался голод, усугублённый засухой последовавшего 1921 года и унесший жизни многих крестьян. На базе закрытой приходской школы в 1922 году начала работать начальная школа, преобразованная в 1929 году в семилетнюю1. В том же году её здание сгорело во время сильного пожара, охватившего село. Во многом благодаря Д. М. Попову её в короткие сроки удалось восстановить. Также первый председатель, возглавлявший Совет вплоть до своей смерти в 1932 году, не позволил взорвать Михаило-Архангельский храм, возле которого он был потом похоронен8 – эта могила прекрасно сохранилась до наших дней. При Попове в 1920-е годы в Донгузе открылись изба-читальня, библиотека и медпункт, из которого впоследствии организовали участковую больницу. В апреле 1929 года в селе был создан колхоз "Заветы Ильича", председателем которого избрали прибывшего из Ленинграда 25-тысячника В. Я. Цибисова. Сразу после этого по Донгузу прокатилась волна раскулачивания, под которую попали не только зажиточные крестьяне, но и отказавшиеся вступить в колхоз середняки. В 1933 году в село вновь пришёл голод, оставивший после себя множество заколоченных домов и братские могилы невинных жертв необдуманной политики молодой страны. В 1935 году из донгузского колхоза для повышения эффективности работы выделили ещё два колхоза, получившие названия "Коммунар" и имени Димитрова1. Также в эти годы начал работу донгузский плодово-ягодный завод16. После принятия 5 декабря 1936 года Конституции в ходе первых выборов в Верховный Совет в Донгузе на митинге выступал Генпрокурор СССР А. Я. Вышинский. В боях Великой Отечественной войны сражались 558 донгузцев, из которых 335 погибли. Село приютило многие семьи эвакуированных с оккупированного немцами запада. Приехавшие в их числе учителя уже 1 сентября 1941 года включились в работу только что открытой средней школы. Оставшееся в селе взрослое население, преимущественно женщины, было направлено на рытьё окопов, торфозаготовки и курсы трактористов. В Донгузе удалось собрать средства на покупку танка и самолёта для армии, на фронт регулярно отправляли посылки с тёплыми вещами и продуктами. Первым событием вновь установившейся мирной жизни стало открытие в 1946 году киноустановки в клубе, размещавшемся в здании бывшего волостного правления и переехавшем в 1954 году в бывшую церковь. В том же году в Донгуз пришло радио. В 1955 году хозяйства села вновь объединились в колхоз-гигант "Заветы Ильича". В последовавшие годы были построены мельница, два мехтока, молочно-товарная ферма, два коровника, детский сад, три магазина, новый дом культуры, было создано рыбное хозяйство. В начале 1960-х годов начала работу электростанция. В 1965-м и 1967 годах донгузский колхоз награждался памятными знамёнами ЦК КПСС, Верховного Совета и Совета Министров СССР. В новое типовое двухэтажное здание школа переехала в 1974 году. Ещё через два года сдали в эксплуатацию административное здание, дом быта и амбулаторию. От местных родников в село был проложен водопровод, газификация началась в конце 1980-х годов. В 1983 году было снесено здание волостного правления 1780-х годов постройки, на месте которого возвели школьные мастерские1.
Сегодня Донгуз с населением примерно 1100 человек является центром одноимённого округа. Село фактически состоит из двух длинных улиц, вытянутых вдоль реки. В середине правобережной улицы Овсянникова (Победы) расположен центр жизни Донгуза с администрацией, почтой, детским садом, средней общеобразовательной школой, церковью, отделением Сбербанка и конторой ООО "Рассвет". Обе главные улицы заасфальтированы и застроены почти исключительно деревянными домами с разнообразными резными наличниками, что придаёт Донгузу традиционный русский колорит, во многом нарушенный в других сёлах новыми кирпичными постройками.


Легенды

В дореволюционном прошлом среди жителей Донгуза бытовали весьма любопытные суеверия. Так, крестьяне были уверены, что все грешники попадают в ад, где их в числе прочих страданий будет поедать "червь неусыпаемый". На похоронах из-за этого впереди каждого покойника выносили курицу, которую отдавали первому попавшемуся нищему, чтобы она клевала на том свете червей с грешника, за которого подали эту милостыню.
Куда более незавидной была участь умерших от пьянства "опойцев". Считалось, что в загробной жизни пьяница лежит на земле 40 дней, после чего его начинает сильно мучить жажда водки, которую он, конечно, не найдёт, но зато увидит над собой высоко висящий хмель. Чтобы достать его, "опоец" должен встать и потянуться, но как только он начнёт подниматься, земля под ним будет постепенно проваливаться, и в итоге он останется стоять на одной ноге. Когда он устанет и захочет переменить ногу, тотчас остаток почвы рухнет, и пьяница провалится в "тартар", где его возьмёт в свою власть дьявол и будет разъезжать на нём по свету как на лошади17.

Достопримечательности
Каменная православная церковь во имя Михаила Архангела (W) была заложена в Донгузе в 1812 году по благословению епископа Пензенского и Саратовского Амвросия13 и открыта в 1827 году. Построенный тщанием прихожан холодный храм имел колокольню и один престол18, 29 октября (10 ноября) 1868 года был освящён вновь устроенный придел во имя Космы и Дамиана19. На рубеже XIX и XX веков ставший тесным и убогим храм расширили (в числе прочего был поднят купол, всего на реконструкцию истратили около 8 тысяч рублей)10. После завершения работ 6 (19) ноября 1903 года20 малое освящение совершил местный благочинный Н. Добронравов в сослужении окрестного духовенства10. Причт церкви состоял из двух священников и двух псаломщиков, проживавших в общественных домах. В приход церкви также входили близлежащие деревни Зубовка, Грабовка и Липовка, помимо православных прихожан на все четыре селения в 1912 году приходилось 23 семьи поморцев, 75 семей самокрещенцев и 31 семья спасовцев18. Закрыли церковь в 1929 году, после чего в ней разместили зерновой склад. В 1954 году его сменил сельский клуб, проработавший в нём до 1974 года. Затем бывший храм занял газообменный пункт. Во второй половине 1980-х годов лишившаяся колокольни церковь стояла заброшенная и постепенно разрушалась. Верующим её вернули в 1989 году1. Богослужения с 1991 года проводились в приспособленном помещении, реставрация исторического здания церкви была начата лишь в 2002 году. 25 июля 2007 года иерей Алексий Земцов совершил чин освящения купола и креста восстанавливающегося храма. Великое освящение 7 августа 2010 года совершил Епископ Саратовский и Вольский Лонгин. При храме действует воскресная школа21.
Недалеко от церкви находится открытый в 1978 году22 памятник односельчанам, погибшим в боях Великой Отечественной войны (W).

Известные личности

Донгуз является родиной Героев Советского Союза Николая Ивановича Овсянникова, Ивана Яковлевича Локтева и Ивана Ивановича Бахарева. Также в Донгузе родился художник Виктор Фёдорович Чудин.

Отсюда:
http://saratovregion.ucoz.ru/region/baltayskiy/donguz.htm

Прикрепленный файл: donguz6.jpg
← Назад    Вперед →Страницы:  1 2 3 Вперед →
Модератор: gigi7
Вверх ⇈