Нарисуйте свое древо. Бесплатно. Онлайн.   [х]
Всероссийское Генеалогическое Древо
На сайте ВГД собираются люди, увлеченные генеалогией, историей, геральдикой и т.д. Здесь вы найдете собеседников, экспертов, умелых помощников в поисках предков и родственников. Вам подскажут где искать документы о павших в боях и пропавших без вести, в какой архив обратиться при исследовании родословной своей семьи, помогут определить по старой фотографии принадлежность к воинским частям, ведомствам и чину. ВГД - поиск людей в прошлом, настоящем и будущем!
Вниз ⇊
Реклама. ООО Истоки
Реклама. ООО «Центр генеалогии «Семейная реликвия», ИНН 7842196068

Кузнецовы-Алексеевы

Из с.Натальино Николаевского у.Самарской губ. и с.Донгуза Вольского у. Саратовской губ.

← Назад    Вперед →Страницы: ← Назад 1 2 * 3 Вперед →
Модератор: gigi7
7744
Новичок

Сообщений: 12
На сайте с 2022 г.
Рейтинг: 21
ДОбрый день, участники темы!
Если кто-нибудь может помочь: какие еще (кроме указанных в сообщениях темы) семьи Кузнецовых на конец 19 века жили в Донгаузе или Лопастейке?
Интересует Кузнецова Дарья Григорьевна (1880 г.р.), была замужем за Перовым из Лопуховки (все населенные пункты рядом), их дети: Георгий, Антонина (родилась в 1815 г. в Черкасском)
Буду благодарна за ответ.
gigi7
Модератор раздела

Сообщений: 638
На сайте с 2017 г.
Рейтинг: 108


[h1]КУЗНЕЦОВЫ[/h1]
[h2]шестой отчёт по ГАСО[/h2]

Из шести заказанных дел выдали только три: метрические книги за 1888 г. (Ф. 637, оп. 2, д. 553), 1889 г. (д. 780) и 1890 г. (д.786). Ревизские сказки за 1858 г. (ф. 28, оп. 1, дд. 2547, 2548, 2549) не выдали, сославшись на то, что дела в плохом состоянии.

Просмотрены метрические записи сс. Донгуз и Лопастейка за указанные выше годы. Увы, в Лопастейке вообще ничего интересного для нас не найдено, а в Донгузе всего несколько записей, которые напрямую с нашими Алексеевыми-Кузнецовыми никак пока не связаны, но, возможно, свяжутся, когда мы всё-таки найдём нужную информацию.

[h3]1888 г.[/h3]

[h4]Донгуз[/h4]

«О родившихся»

Запись №83/84 | Август, 2 (крещение 3)

Имена: Василий/Антоний (близнецы)

Родители: С. Донгуза отставной унтер-офицер Алексей Алексеев сын Алексеев и законная жена его Акилина Антонова, оба православные

Восприемники: С. Донгуз запасной рядовой Ефим Владимиров Унтеров и крестьянка вдова Екатерина Николаева Кузнецова; солдат Фёдор Грачёв и солдатка [Елена Андреева Унтерова

Об умерших:

Запись №16 | Март, 7 (погребение 9)

Умерший: С. Донгуз кр-н Василий Гаврилов Кузнецов

Возраст: 72 года

Причина смерти: От натуральной [смерти]

Место погребения: На отведённом кладбище

Примечание: Екатерина Николаевна Кузнецова, возможно, жена умершего Василия Гавриловича. Возможно, это родители Авксентия, дедушки Андрея Дмитриевича. Кроме того, они, опять же возможно, каким-то образом связаны с Алексеевыми, раз Екатерина Николаевна приглашена крёстной сына одного из них.

[h3]1889 г.[/h3]

[h4]Донгуз[/h4]

«О родившихся»

Запись №24 | Март, 9 (крещение 12)

Имя: Дария

Родители: С. Донгуза кр-н Иван Адрианов Кузнецов и законная жена его [Пелагия Васильева, оба православные

Восприемники: Д. Липовки кр-н [Евлампий Иванов Кулебякин и с. Донгуз солдатка [Прасковья Андреева Максимова

[h3]1890 г.[/h3]

[h4]Донгуз[/h4]

«О родившихся»

Запись №56 | Май, 22 (крещение 24)

Имя: Михаил

Родители: С. Лопастейки кр-н Дмитрий Николаев Кузнецов и законная жена его Глафира Порфириева, оба православные

Восприемники: С. Донгуз кр-н Стефан Евфимов Сазанов и кр-ка Пелагея Алексеева Сергеева




Дополнительное примечание:

Может, нам параллельно с поиском записи о бракосочетании Андрея Дмитриевича поискать записи о бракосочетании Дмитрия Авксентьевича? Как вы считаете? Решение за вами.




Источники:
  • ГАСО, ф. 637, оп. 2, д. 553, лл. 120об-121
  • ГАСО, ф. 637, оп. 2, д. 553, лл. 169об-170
  • ГАСО, ф. 637, оп. 2, д. 780, лл. 98об-99
  • ГАСО, ф. 637, оп. 2, д. 786, лл. 114об-115




gigi7
Модератор раздела

Сообщений: 638
На сайте с 2017 г.
Рейтинг: 108
[[h1]КУЗНЕЦОВЫ[/h1]
[h2]пятый отчёт по ГАСО[/h2]

Из пяти заказанных дел выдали только два: Ф. 28, оп. 1, д. 1563 (ревизские сказки сс. Донгуз и Лопастейка) и Ф. 637, оп. 2, д. 547 (метрические книги сс. Донгуз и Лопастейка) из-за того, что их объём превысил норму в 1500 страниц (очень объёмные дела).

В метрических книгах ничего нужного для нашего исследования не найдено, хотя просмотрены и Донгуз, и Лопастейка.

А вот в ревизиях кое-что обнаружено.

[h3]Ревизская сказка 1858 года сентября 4-го дня[/h3]

Саратовской губернии Волского уезда с. Архангельского, Донгуз тож, о состоящих мужеского и женского пола государственных крестьян

[h4]Лл. 158об--160[/h4]

№191 Пётр Спиридонов Гнидин

| Категория | По последней ревизии 1835 г. | После ревизии выбыли | Ныне состоят налицо 1850 г. |
|---|---|---|---|
| Сам | 43 | Умер в 1841 | 27 |
| Петра сын Феодор | 26 | Умер в 1848 | 2 |
| Феодоровы сыновья | 16 | | 58 |
| - Андрей | 12 | | 32 |
| - Андреян | новорожд | | 10 |
| - Андрей | 43 | | 25 |
| Андреев сын Егор | 17 | | 1 |
| Петра Спиридонова другой сын Андрей | новорожд | | 1 неделя |
| Андреев сын Гаврила | 10 | | 19 |
| Гаврилы 1-й жены сын Степан | ново | | 13 |
| Андрея Петрова 1-й сын Яков | рожд | | 40 |
| Якова сыновья | 4 | | 16 |
| - Димитрий | Новорожд | | 7 |
| - Ермолай | 27 | | 30 |
| Андрея Петрова сыновья | 4 | | 28 |
| - Иван | 2 | | 55 |
| - Михайла | Новорожд | | 40 |
| Андрея Феодорова жена Авдотья Степанова | Новорожд | | 6 |
| Его дочери | | | 25 |
| - Устинья | | | 42 |
| - Домна | | | 19 |
| Андреяна Феодорова жена Агафья Михайлова | | | 17 |
| Андрея Феодорова жена Александра Трофимова | | | 13 |
| Андрея Петрова жена Прасковья Федорова | | | 2 |
| Гаврилы Андреева 2-я жена Татьяна Васильева | | | 35 |
| Его дочь 1-й жены Марфа | | | 14 |
| Якова Андреева жена Марья Герасимова | | | 5 |

№315 Иван Константинов

| Категория | Ныне состоят налицо |
|---|---|
| Ивана Константинова сыновья | |
| - Никифор | |
| - Михайла | |
| - Аксентий | |
| - Егор | |
| Ивана Константинова жена Устинья Степанова | |
| Его дочери | |
| - Авдотья | |
| - Агафья | |
| Никифора Иванова жена Настасья Николаева | |

В селе 333 двора, 1474 души мужского пола и 1556 женского




Примечание:

В этих выписках в первой семье, похоже, -- будущая жена Дмитрия Авксентьевича Домна Андреевна, во второй -- единственный найденный Авксентий, но он, по возрасту никак не подходит на роль отца Дмитрия Авксентьевича. Увы, ни одного Кузнецова в ревизии нет. Это прямо заколдованный круг какой-то. Я в замешательстве. Может, ещё посмотреть ревизские сказки за 1858 год. Но их три по Вольскому уезду и непонятно, в какой из них Донгуз. Придётся заказывать все три.

А из ревизской сказки Лопастейки я выписал всех Кудрявцевых, т.к. Евгения Кузьминична, предположительно, именно из этого семейства.

[h3]Ревизская сказка 1858 года сентября 14-го дня[/h3]

Саратовской губернии Волского уезда с. Лопастейки о состоящих мужеского и женского пола государственных крестьян

[h4]Лл. 663об--664[/h4]

№49 Алексей Кондратьев Кудрявцев

| Категория | По последней ревизии 1835 г. | После ревизии выбыли | Ныне состоят налицо 1850 г. |
|---|---|---|---|
| Сам | 55 | Умер в 1836 | 53 |
| Алексея сын Василий | 38 | Умер в 1848 | 46 |
| Алексея сын Василий | 31 | Умер в 1837 | 9 |
| Алексея Кондратьева другой сын Максим | новорожд | Умер в 1848 | 48 |
| Максимов сын Козьма | 23 | Рекрут с 1845 | 36 |
| Алексея Кондратьева третий сын Сергей | 21 | Умер в 1847 | 8 |
| Алексея Кондратьева четвёртый сын Василий | новорожд | Умер в 1838 | 54 |
| Васильев сын Иван | 54 | Умер в 1845 | 43 |
| Василия Алексеева жена Дарья Иванова | 35 | Умер в 1839 | 14 |
| Максима Алексеева жена Агафья Ефимова | 15 | | 37 |
| Его дочь Татьяна | 8 | | 35 |
| Сергея Алексеева жена Устинья Николаева | 4 | | 69 |
| Василия Алексеева жена Дарья Никитина | 26 | | 50 |

№50 Алексей Петров Кудрявцев

| Категория | По последней ревизии 1835 г. | Ныне состоят налицо 1850 г. |
|---|---|---|
| Алексей Петров | новорожд | 24 |
| Алексея сын Иван | 22 | 41 |
| Ивановы сыновья | Новорожд | 19 |
| - Андрей | Новорожд | 13 |
| - Иван | 30 | 12 |
| - Павел | 8 | 4 |
| Алексея Петрова другой сын Яков | 7 | 48 |
| Якова сыновья | новорожд | 14 |
| - Григорий | 4 | 7 |
| - Антон | 26 | 30 |
| Алексея Петрова третий сын Прокофий | Новорожд | 7 |
| Прокофия сын Феодор | 14 | 37 |
| Ивана Алексеева жена Феодосья Васильева | 37 | 45 |
| Его дочери | 14 | 23 |
| - Пелагея | новорожд | 22 |
| - Наталья | новорожд | полугоду |
| Андрея Иванова жена Федосья Матвеева | 5 | 19 |
| Якова Алексеева дочь Прасковья | 51 | 8 |
| Прокофья Алексеева жена Дарья Васильева | 31 | 44 |
| Дарьи Васильевой незаконнорожденная дочь Прасковья | 26 | 26 |

№51 Феодор Иванов Кудрявцев

| Категория | По последней ревизии 1835 г. | Ныне состоят налицо 1850 г. |
|---|---|---|
| Феодор | 10 нед. | 25 |
| Феодора сын Егор | новорожд | 40 |
| Феодора Иванова другой сын Игнатий | 24 | 15 |
| Игнатьев сын Иван | 22 | 10 |
| Феодора Иванова третий сын Тимофей | 2 | 52 |
| Феодора Иванова брат Василий Иванов | 17 | 29 |
| Васильев сын Семён | 44 | 4 |
| Феодора Иванова жена Василиса Андреева | | 20 |
| Егора Федорова жена Прасковья Андреева | | 46 |
| Его дочь Степанида | | 41 |
| Игнатия Федорова жена Татьяна Петрова | | 23 |
| Василия Иванова жена Авдотья Егорова | | 15 |
| Его дочери | | 13 |
| - Татьяна | | 17 |
| - Степанида | | 32 |

№53 Осип Семёнов Кудрявцев

| Категория | Ныне состоят налицо |
|---|---|
| Осипа сын Антон | 36 |
| Антона Осипова 1-й жены сын Иван | 29 |
| Ивановы сыновья | 22 |
| - Павел | 40 |
| - Степан | 25 |
| Антона Осипова 1-й жены сын Алексей | 2 |
| Осипа Семёнова другой сын Феодор | 38 |
| Феодора Осипова сын Никифор | 17 |
| Феодора Осипова другой сын Феодор | 15 |
| Феодоровы сыновья | 14 |
| - Степан | 30 |
| - Михайла | 59 |
| - Андрей | |
| Феодора Осипова третий сын Гаврила | |
| Феодора Осипова четвёртый сын Василий | |
| Васильев сын Григорий | |
| Феодора Осипова пятый сын Антон | |
| Осипа Семёнова третий сын Иван | |
| Антона Осипова 2-я жена Татьяна Иванова | |
| Его дочь 1-й жены Татьяна | |
| Ивана Антонова жена Матрёна Семёнова | |
| Алексея Антонова жена Орина Михайлова | |
| Феодора Феодорова жена Мавра Иванова | |
| Степана Феодорова жена Елена Семёнова | |
| Его дочь Наталья | |
| Гаврилы Феодорова жена Агафья Афанасьева | |
| Его дочери | |
| - Февронья | |
| - Настасья | |
| - Авдотья | |
| Антона Феодорова жена Арина Андреева | |
| Ивана Осипова жена Федосья Евдокимова | |

В селе 206 двора, 847 душ мужского пола и 746 женского




[h3]Выводы[/h3]

Итак, что получается? Домну Андрееву мы нашли, отца Евгении Кузьминичны (Кузьму) тоже. Но куда делся Дмитрий Авксентьевич так и непонятно.

[h3]Рекомендуемые дальнейшие шаги:[/h3]

Если у вас ещё не опустились руки, предлагаю на данном этапе:

  • Посмотреть ревизские сказки за 1858 гг.
  • Попытаться найти запись о бракосочетании Андрея Дмитриевича и Евгении Кузьминичны (возраст и «реальные» фамилии, возможно, имена-отчества отцов).
  • Попытаться отыскать запись о бракосочетании Дмитрия Авксентьевича и Домны Андреевны (там, возможно, будут указаны отчество и «реальная» фамилия Авксентия, возраст Дмитрия, возраст и девичья фамилия Домны).


gigi7
Модератор раздела

Сообщений: 638
На сайте с 2017 г.
Рейтинг: 108
[h1]КУЗНЕЦОВЫ[/h1]
[h2]четвёртый отчёт по ГАСО[/h2]

Из четырёх заказанных дел выдали только два: Ф. 637, оп. 1, дд. 959 (1867 г.) и 969 (1869 г.). Д. 964 (1868 г.) оказалось у кого-то на руках, д. 974 (1870 г.) не выдали из-за ветхости.

По итогам просмотра метрических книг оказалось, что в Донгузе Алексеевых было не так много (один нашёлся в 1867 г. Феодор Трофимович), а Дмитрий (учитывая, что вашего прадеда звали Андрей Дмитриевич) нашёлся только один -- Дмитрий Авксентьевич Кузнецов, и в 1869 году у него родился сын Андрей, а в 1867 -- дочь Ирина. Учитывая, что впоследствии у Андрея Дмитриевича фамилия была Кузнецов, можно с большой долей вероятности предположить, что это запись именно о его рождении.

Чтобы это подтвердить или опровергнуть, надо искать запись о его бракосочетании. Обычно парни женились в 18 лет, т.е. следует начать поиск с 1887 года. Предлагаю сразу просмотреть несколько лет, например, с 1887 по 1891 или даже больше (как захотите). Учтите, что я вам «должен» 2 тысячи (за 4 непросмотренных года).

На всякий случай показал вам ещё двух Кузнецовых -- Василия Васильевича (1867 г.) и Гавриила Андреевича (1869 г.) плюс Даниил Максимович (похожесть имени на Дмитрий).

С Лопастейкой ещё хуже. Нашёлся только один Кузьма, который мог претендовать на роль отца Евгении Кузьминичны -- Кузьма Леонтьевич Серов, и ни одного Кудрявцева, который тоже мог бы претендовать на роль родственника Евгении Кузьминичны.

Да, и, как обещал, запись о бракосочетании Фёдора Кузьмича Кудрявцева (Троицкая церковь с. Балаково).




[h2]1867 г.[/h2]

[h3]Донгуз[/h3]

«О родившихся» (Запись №5)

Январь, 21 (крещение 22)

Имя: Ксения

Родители: С. Донгуза гос. кр-н Феодор Трофимов Алексеев и законная жена его Анна Яковлева, оба православные

Восприемники: Того же села кр-н Григорий Иванов Алексеев и того же села и ведомства кр-на Михаила Иванова Псянина жена Васса Яковлева

Источник: ГАСО, ф. 637, оп. 1, д. 959, лл. 208об-209

«О родившихся» (Запись №31)

Апрель, 6 (крещение 8)

Имя: Ирина

Родители: С. Донгуза гос. кр-н Дмитрий Авксентьев Кузнецов и законная жена его Домна Андреева, оба православные

Восприемники: С. Донгуза гос. кр-н Кузьма Александров Думовитов и такого же кр-на Кузьмы Семёнова Гридина дочь девица Авдотья

Источник: ГАСО, ф. 637, оп. 1, д. 959, лл. 216об-217

«О родившихся» (Запись №86)

Октябрь/ноябрь, 31 (крещение 1)

Имя: Михаил

Родители: С. Донгуза гос. кр-н Василий Васильев Кузнецов и законная жена его Евдокия Феодорова, оба православные

Восприемники: С. Донгуза кр-н Максим Феодоров Кутырев и солдатка Дарья Ефимова Думовитова

Источник: ГАСО, ф. 637, оп. 1, д. 959, лл. 239об-240

[h3]Лопастейка[/h3]

«О родившихся» (Запись №29)

Октябрь, 2 (крещение 5)

Имя: Яков

Родители: Д. Новой Лопастейки бывший удельный кр-н Кузьма Леонтьев Серов и законная жена его Анна Васильева, оба православные

Восприемники: Оной же деревни и ведомства кр-н Андрей Иванов Серов и д. Кизатовки гос. кр-ка девица Надежда Григорьева Рогаткина

Источник: ГАСО, ф. 637, оп. 1, д. 959, лл. 569об-570




[h2]1869 г.[/h2]

[h3]Донгуз[/h3]

«О родившихся» (Запись №55)

Август, 14 (крещение 16)

Имя: Андрей

Родители: С. Донгуза гос. кр-н Даниил Максимов Круглов и законная жена его Агриппина Григорьева, оба православные

Восприемники: С. Донгуза гос. кр-н Алексей Алексеев Агапов и Спиридона Яковлева Горюнова жена Матрона Петрова

Источник: ГАСО, ф. 637, оп. 1, д. 969, лл. 169об-170

«О родившихся» (Запись №57)

Август, 15 (крещение 17)

Имя: Андрей

Родители: С. Донгуза гос. кр-н Дмитрий Авксентьев Кузнецов и законная жена его Домна Андреева, оба православные

Восприемники: С. Донгуза гос. кр-н Кузьма Александров Думовитов и Кузьмы Семёнова жена Акилина Михайлова

Источник: ГАСО, ф. 637, оп. 1, д. 969, лл. 170об-171

«Об умерших»

Январь, 2 (погребение 4)

Умерший: С. Донгуз гос. кр-н Гавриил Андреев Кузнецов

Возраст: 71 год

Причина смерти: От водянки

Место погребения: На отведённом кладбище

Источник: ГАСО, ф. 637, оп. 1, д. 969, лл. 208об-209




[h2]1898 г.[/h2]

[h3]Троицкая церковь с. Балаково[/h3]

О бракосочетавшихся (Запись №11)

17 мая

Жених: Саратовской губернии Вольского уезда с. Старой Лопастейки кр-н Феодор Кузьмин Кудрявцев, первым браком, православного вероисповедания

Лета жениха: 24

Невеста: Балаковского кр-на Ульяна Иванова Корчагина воспитанница Евдокия, первым браком, православного вероисповедания

Лета невесты: 17

Поручители по женихе: с. Мелетина кр-н Василий Николаев Богданов и с. Макариева кр-н Гавриил Трофимов Кирчиков

Поручители по невесте: с. Чибиркей кр-н Матвей Николаев Бумагин и с. Макариева кр-н Гавриил Трофимов Кирчиков

Источник: ГАСО, ф. 637, оп. 7, д. 17, лл. 94об-95




Значимые находки:

  • Найдена запись о рождении Ирины, дочери Дмитрия Авксентьевича Кузнецова (1867 г.)
  • Дмитрий Авксентьевич Кузнецов -- единственный найденный Дмитрий в Донгузе за данный период
  • В 1869 году у Дмитрия Авксентьевича родился сын Андрей -- вероятно, это запись о прадеде
  • Найдена запись о бракосочетании Феодора Кузьмича Кудрявцева (1898 г.)
  • Кандидатом на роль отца Евгении Кузьминичны является Кузьма Леонтьевич Серов из Лопастейки

gigi7
Модератор раздела

Сообщений: 638
На сайте с 2017 г.
Рейтинг: 108
[h1]КУЗНЕЦОВЫ[/h1]
[h2]третий отчёт по ГАСО[/h2]

[h3]1897 г.[/h3]

«О родившихся» (Запись №4094)

Май, 2 (крещение 4)

Имя: Пелагия

Родители: Саратовской губернии Вольского уезда с. Донгуза кр-н Михаил Васильев Седов и законная жена его Александра Кузьмина, оба православные

Восприемники: Той же губернии и уезда с. Старой Лопастейки Феодор Кузьмин Кудрявцев и кр-ка Ксения Васильева Заднова

Источник: ГАСО, ф. 637, оп. 7, д. 191, л. 215об-216




[h3]1904 г.[/h3]

«О родившихся» (Запись №9)

Февраль, 15 (крещение 17)

Имя: Алексей

Родители: Саратовской губернии Вольского уезда с. Донгуза кр-н Михаил Васильев Седов и законная жена его Александра Кузьмина, оба православные

Восприемники: Той же губернии и уезда с. Старой Лопастейки Феодор Кузьмин Кудрявцев и кр-ка Анастасия Ефимова

Источник: ГАСО, ф. 637, оп. 7, д. 193, л. 62об-63

«Об умерших» (Запись №18)

Июнь, 22 (погребение 24)

Умерший: Саратовской губернии Вольского уезда с. Донгуза кр-на Михаила Васильева Седова сын Алексей

Возраст: 5 мес.

Причина смерти: От поноса

Место погребения: На отведённом кладбище

Источник: ГАСО, ф. 637, оп. 7, д. 193, л. 102об-103




[h3]1905 г.[/h3]

«О родившихся» (Запись №35)

Июль, 14 (крещение 17)

Имя: Владимир

Родители: Саратовской губернии Вольского уезда с. Донгуза кр-н Михаил Васильев Седов и законная жена его Александра Кузьмина, оба православные

Восприемники: Той же губернии и уезда с. Лопастейки кр-н Феодор Кузьмин Кудрявцев и кр-ка Анастасия Ефимова Новичкова

Источник: ГАСО, ф. 637, оп. 7, д. 194, л. 17об-18




[h3]1907 г.[/h3]

«О родившихся» (Запись №44)

Сентябрь, 6 (крещение 9)

Имя: Михаил

Родители: Саратовской губернии Вольского уезда с. Донгуза кр-н Михаил Васильев Седов и законная жена его Александра Кузьмина, оба православные

Восприемники: С. Натальина кр-н Иван Ефимов Авдеев и кр-ка Евдокия Ульянова Кудрявцева

Источник: ГАСО, ф. 637, оп. 7, д. 194, л. 159об-160

«Об умерших» (Запись №21)

Сентябрь, 27 (погребение 28)

Умерший: Саратовской губернии Вольского уезда с. Донгуза кр-на Михаила Васильева Седова сын Михаил

Возраст: 3 нед.

Причина смерти: От слабости рождения

Место погребения: На отведённом кладбище

Источник: ГАСО, ф. 637, оп. 7, д. 194, л. 193об-194




[h3]1909 г.[/h3]

«О родившихся» (Запись №27)

Май, 11 (крещение 14)

Имя: Александра

Родители: Саратовской губернии Вольского уезда с. Донгуза кр-н Андрей Дмитриев Алексеев и законная жена его Евгения Кузьмина, оба православные

Восприемники: Той же губернии и уезда с. Старой Лопастейки кр-н Феодор Кузьмин Кудрявцев и кр-ка Александра Кузьмина Седова

Источник: ГАСО, ф. 637, оп. 7, д. 194, л. 279об-280




[h3]1910 г.[/h3]

«О родившихся» (Запись №31)

Июнь, 6 (крещение 8)

Имя: Павла

Родители: Саратовской губернии Вольского уезда с. Донгуза кр-н Михаил Васильев Седов и законная жена его Александра Кузьмина, оба православные

Восприемники: Саратовского уезда г. Вольска мещанин Александр Дорофеев Липаев и кр-ка Евгения Кузьмина Кузнецова

Источник: ГАСО, ф. 637, оп. 7, д. 194, л. 349об-350

«Об умерших» (Запись №23)

Июнь, 25 (погребение 26)

Умерший: Саратовской губернии Вольского уезда с. Донгуза кр-на Михаила Васильева Седова дочь Павла

Возраст: 2 нед.

Причина смерти: От слабости рождения

Место погребения: На отведённом кладбище

Источник: ГАСО, ф. 637, оп. 7, д. 194, л. 389об-390




[h3]1911 г.[/h3]

«О родившихся» (Запись №45)

Сентябрь, 22 (крещение 25)

Имя: Иоанн

Родители: Саратовской губернии Вольского уезда с. Донгуза кр-н Михаил Васильев Седов и законная жена его Александра Кузьмина, оба православные

Восприемники: Той же губернии и уезда с. Старой Лопастейки кр-н Феодор Кузьмин Кудрявцев и кр-ка девица Пелагия Яковлева Аполлонычева

Источник: ГАСО, ф. 637, оп. 7, д. 194, л. 429об-430




[h3]1912 г.[/h3]

«Об умерших» (Запись №22)

Июль, 17 (погребение 18)

Умерший: Саратовской губернии Вольского уезда с. Донгуза кр-на Михаила Васильева Седова сын Иоанн

Возраст: 10 мес.

Причина смерти: От поноса

Место погребения: На отведённом кладбище

Источник: ГАСО, ф. 637, оп. 7, д. 194, л. 534об-535




[h2]Заключение[/h2]

Итак, в ходе поиска выяснилось, что Андрей Дмитриевич и Евгения Кузьминична Алексеевы, у которых в 1909 году родилась дочь Александра, крещённая в Натальино, впоследствии, уже в 1910-м, взявшие, по неизвестной причине, фамилию Кузнецовы, действительно являются вашими прадедушкой и прабабушкой.

Они жили в Натальино вместе со своими односельчанами Михаилом Васильевичем и Александрой Кузьминичны Седовыми. Причём Александра Кузьминична, скорее всего, являлась сестрой Евгении Кузьминичны (судя по совпадению отчеств), и у сестёр в девичестве была фамилия Кудрявцевы и родом они были из с. Старой Лопастейки. Это подтверждается тем, что восприемником (крёстным) у детей Седовых неоднократно был Фёдор Кузьмич Кудрявцев.

Только непонятно, где венчались и крестили своих детей Алексеевы-Кузнецовы. В Донгузе мы их не нашли. Значит, это было где-то в другом месте. Некоторые натальинцы, насколько известно, отправляли церковные требы в балаковских церквях. Но, возможно, они венчались и крестили первых детей в Старой Лопастейке, а потом, в 1909 году, перебрались в Натальино. Словом, можно поискать и слово за вами. Но можно на этом периоде и не заморачиваться, а сразу перейти к поиску родителей Андрея Дмитриевича и Евгении Кузьминичны (Дмитрия и Кузьмы), места рождения которых нам теперь известны.
gigi7
Модератор раздела

Сообщений: 638
На сайте с 2017 г.
Рейтинг: 108
[h1]АЛЕКСЕЕВЫ[/h1]
[h2]в метрических книгах Архангельской церкви с. Донгуз[/h2]
[h3]Государственный архив Саратовской области (ГАСО)[/h3]




[h2]1902 г.[/h2]

[h3]«О родившихся»[/h3]

Запись №23 | Февраль, 23 (крещение 24)

Имя: Марина

Родители: Вольский мещанин Илья Леонтьев Алексеев и законная жена его Анна Михайлова, оба православные

Восприемники: Д. Зубковки крестьянин Семён Васильев Подлипалин и вольская мещанка девица Мария Леонтьева Алексеева

Источник: ГАСО, ф. 637, оп. 9, д. 40, лл. 53об-54

[h3]«Об умерших»[/h3]

Запись №34 | Март, 13 (погребение 14)

Умерший: Д. Зубковки крестьянская вдова Ксения Пантелеймонова Алексеева

Возраст: 64 г.

Причина смерти: От водянки

Место погребения: На приходском кладбище

Источник: ГАСО, ф. 637, оп. 9, д. 40, лл. 124об-125

Запись №51 | Июнь, 15 (погребение 16)

Умерший: Д. Зубковки крестьянская вдова Ксения Иванова Алексеева

Возраст: 50 л.

Причина смерти: От катарра желудка

Место погребения: На приходском кладбище

Источник: ГАСО, ф. 637, оп. 9, д. 40, лл. 128об-129

Запись №66 | Сентябрь, 7 (погребение 8)

Умерший: Г. Вольска мещанина Ильи Леонтьева Алексеева дочь Мария

Возраст: 10 м.

Причина смерти: От простуды

Место погребения: На приходском кладбище

Источник: ГАСО, ф. 637, оп. 9, д. 40, лл. 134об-135




[h2]1903 г.[/h2]

[h3]«О родившихся»[/h3]

Запись №39 | Апрель, 16 (крещение 20)

Имя: Василий

Родители: Д. Зубковки крестьянин Митрофан Петров Алексеев и законная жена его Васса Прокопьева, оба православные

Восприемники: Г. Вольская мещанин Феодор Леонтьев Алексеев и с. Донгуза крестьянская девица Матрена Прокопьева Людянова

Источник: ГАСО, ф. 637, оп. 9, д. 40, лл. 159об-160

Запись №56 | Май, 18 (крещение 19)

Имя: Пётр

Родители: Д. Зубковки крестьянин Иван Петров Алексеев и законная жена его Дария Васильева, оба православные

Восприемники: Той же деревни крестьянин Николай Леонтьев Скворцов и крестьянская жена Ксения Иванова Соколова

Источник: ГАСО, ф. 637, оп. 9, д. 40, лл. 164об-165

Запись №76 | Июль (дата не указана)

Имя: Мария

Родители: Д. Зубковки крестьянин Феодор Никифоров Алексеев и законная жена его Надежда Максимова, оба православные

Восприемники: С. Донгуза крестьянин Филип Киприянов Доников и крестьянская жена д. Зубковки Евдокия Андреева Лаптова

Источник: ГАСО, ф. 637, оп. 9, д. 40, лл. 173об-174

Запись №86 | Август (дата не указана)

Имя: Мария

Родители: Вольский мещанин Илья Леонтьев Алексеев и законная жена его Анна Михайлова, оба православные

Восприемники: Д. Зубковки крестьянин Семён Васильев Подлипалин и вольского мещанина дочь девица Анна Моисеева Матвеева

Источник: ГАСО, ф. 637, оп. 9, д. 40, лл. 176об-177

[h3]«О бракосочетавшихся»[/h3]

Запись №(номер не указан) | 19 января

Жених: Д. Зубковки крестьянина Ивана (сын) крестьянин, первым браком, православного вероисповедания (18 л. 4 мес.)

Невеста: Г. Вольска мещанина Леонтия Петрова дочь, первым браком, православного вероисповедания (21 г. 5 мес.)

Источник: ГАСО, ф. 637, оп. 9, д. 40, лл. 201об-202

Запись №22 | 24 января

Жених: Д. Зубковки крестьянина Ивана Прокопьева Соколова сын Феодот, первым браком, православного вероисповедания (18 л.)

Невеста: Д. Зубковки кр-на Ивана Петрова Алексеева дочь Ксения, первым браком, православного вероисповедания (17 л. 11 мес.)

Поручители: По женихе -- д. Зубковки кр-не Андрей Алариони Шеянов и Александр Гаврилов Бахарев; по невесте -- д. Зубковки кр-н Феодор Алексеев и с. Донгуз кр-н Никифор Даниилов Трусов

Источник: ГАСО, ф. 637, оп. 9, д. 40, лл. 204об-205

Запись №54 | 2 ноября

Жених: Д. Зубковки крестьянина Никифора Петрова Алексеева сын Иаков, первым браком, православного вероисповедания (18 л.)

Невеста: Д. Драбовки кр-на Сергия Прокопьева Соколова дочь девица Агафья, первым браком, православного вероисповедания (17 л. 8 мес.)

Поручители: По женихе -- с. Донгуза кр-н Феодор Григорьев Горбачёв и д. Зубковки кр-н Феодор Лифатов Полевелин; по невесте -- с. Донгуза кр-не Иван Космин Данилов

Источник: ГАСО, ф. 637, оп. 9, д. 40, лл. 212об-213

[h3]«Об умерших»[/h3]

Запись №34 | Июнь, 12 (погребение 13)

Умерший: Д. Зубковки кр-на Ивана Петрова Алексеева сын Пётр

Возраст: 1 м.

Причина смерти: От поноса

Место погребения: На приходском кладбище

Источник: ГАСО, ф. 637, оп. 9, д. 40, лл. 227об-228




[h2]1904 г.[/h2]

[h3]«О родившихся»[/h3]

Запись №87 | Июль, 18 (крещение 20)

Имя: Мария

Родители: Д. Зубковки крестьянин Иван Петров Алексеев и законная жена его Дария Васильева, оба православные

Восприемники: С. Донгуза кр-н Иван Васильев Соколов и крестьянская девица Параскева Захарова Антонова

Источник: ГАСО, ф. 637, оп. 9, д. 41, лл. 35об-36

Запись №116 | Август, 20 (крещение 22)

Имя: Пётр

Родители: С. Донгуза крестьянин Артемий Феодоров Алексеев и законная жена его Феодосья Константинова, оба православные

Восприемники: Того же села кр-н Иван Яковлев Анашкин и крестьянская девица Параскева Константинова Тюрина

Источник: ГАСО, ф. 637, оп. 9, д. 41, лл. 40об-41

Запись №120 | Сентябрь, 12 (крещение 22)

Имя: София

Родители: Канцелярский служитель 2-го разряда Сергий Иванов Алексеев и законная жена его Зинаида Феодорова, оба православные

Восприемники: Земский начальник 5-го участка Вольского уезда Владимир Аркадиев Слепцов и жена пристава 2-го стана Вольского уезда Екатерина Иванова Разумовская

Источник: ГАСО, ф. 637, оп. 9, д. 41, лл. 44об-45

[h3]«Об умерших»[/h3]

Запись №22 | Май, 15 (погребение 16)

Умерший: Г. Вольска мещанина Ильи Леонтьева Алексеева дочь Мария

Возраст: 10 м.

Причина смерти: От кори

Место погребения: На приходском кладбище

Источник: ГАСО, ф. 637, оп. 9, д. 41, лл. 79об-80

Запись №69 | Октябрь, 22 (погребение 23)

Умерший: Г. Вольска канцелярского служителя 2-го разряда Сергия Иванова Алексеева дочь София

Возраст: 2 м.

Причина смерти: От слабости

Место погребения: На приходском кладбище

Источник: ГАСО, ф. 637, оп. 9, д. 41, лл. 96об-97




[h2]1905 г.[/h2]

[h3]«О родившихся»[/h3]

Запись №69/70 | Июнь, 5 (крещение 6)

Имена: Мария/Александра (близнецы)

Родители: Вольский мещанин Илья Леонтьев Алексеев и законная жена его Анна Михайлова, оба православные

Восприемники: Г. Вольска мещанин Феодор Леонтьев Алексеев и д. Зубковки крестьянская девица Параскева Максимова Подлипалина; д. Градовки крестьянская девица Анна Моисеева Матвеева

Источник: ГАСО, ф. 637, оп. 9, д. 41, лл. 127об-129

Запись №82 | Июнь/июль, 30 (крещение 3)

Имя: Евфимия

Родители: Д. Зубковки крестьянин Феодор Никифоров Алексеев и законная жена его Надежда Максимова, оба православные

Восприемники: Той же деревни кр-н Иван Петров Кузнецов и крестьянская девица д. Липовки Евдокия Яковлева Клокова

Источник: ГАСО, ф. 637, оп. 9, д. 41, лл. 133об-134




[h2]1906 г.[/h2]

[h3]«О родившихся»[/h3]

Запись №87 | Февраль, 13 (крещение 14)

Имя: Мария

Родители: Д. Зубковки крестьянин Иван Петров Алексеев и законная жена его Дария Васильева, оба православные

Восприемники: Той же деревни кр-н Иаков Никифоров Алексеев и с. Донгуза кр-ка Екатерина Иванова Килегина

Источник: ГАСО, ф. 637, оп. 9, д. 42, лл. 7об-8

Запись №64 | Июнь (дата не указана)

Имя: Павел

Родители: Д. Зубковки крестьянин Иаков Никифоров Алексеев и законная жена его Агафия Сергиева, оба православные

Восприемники: Той же деревни кр-н Андрей Иванов Соколов и крестьянская жена Акилина Григорьева Соколова

Источник: ГАСО, ф. 637, оп. 9, д. 42, лл. 24об-25

Запись №141 | Декабрь, 6

Имя: Анна

Родители: Вольский мещанин, солдат Феодор Леонтьев Алексеев и законная жена его Евдокия Савельева, оба православные

Восприемники: Г. Вольска мещанин Илья Леонтьев Алексеев и д. Зубковки солдатка Мария Леонтьева Бахарева

Источник: ГАСО, ф. 637, оп. 9, д. 42, лл. 48об-49

[h3]«О бракосочетавшихся»[/h3]

Запись №29 | 3 февраля

Жених: Г. Вольска мещанина Леонтия Петрова Алексеева сын Феодор, первым браком, православного вероисповедания (20 л. 11 м.)

Невеста: Д. Зубковки кр-на Савелия Ильина Кутылёва дочь девица Евдокия, первым браком, православного вероисповедания (18 л.)

Поручители: По женихе -- д. Зубковки кр-не Пётр Филипов Скворцов и Иван Аксёнов Шеянов; по невесте -- д. Зубковки кр-не Алексей Григорьев Макаров и Яков Стефанов Сысуев

Источник: ГАСО, ф. 637, оп. 9, д. 42, лл. 59об-60

[h3]«Об умерших»[/h3]

Запись №49 | Май, 6 (погребение 7)

Умерший: Г. Вольска мещанина Ильи Леонтьева Алексеева дочь Мария

Возраст: 1 г.

Причина смерти: От кори

Место погребения: На приходском кладбище

Источник: ГАСО, ф. 637, оп. 9, д. 42, лл. 83об-84




[h2]1907 г.[/h2]

[h3]«О родившихся»[/h3]

Запись №43 | Апрель, 13 (крещение 14)

Имя: Василий

Родители: Вольский мещанин Илья Леонтьев Алексеев и законная жена его Анна Михайлова, оба православные

Восприемники: Г. Вольска мещанин Александр Леонтьев Алексеев и крестьянская жена д. Зубковки Мария Михайлова Подлипалина

Источник: ГАСО, ф. 637, оп. 9, д. 42, лл. 113об-114

Запись №121 | Октябрь, 15 (крещение 18)

Имя: Дмитрий

Родители: Д. Зубковки кр-н Митрофан Петров Алексеев и законная жена его Васса Прокопьева, оба православные

Восприемники: Г. Вольска мещанин Александр Леонтьев и крестьянская жена с. Донгуз Евдокия Прокопьева Вертелова

Источник: ГАСО, ф. 637, оп. 9, д. 42, лл. 139об-140




[h2]1908 г.[/h2]

[h3]«О родившихся»[/h3]

Запись №31 | Апрель (дата не указана)

Имя: Анастасия

Родители: Д. Зубковки крестьянин Иван Петров Алексеев и законная жена его Дария Васильева, оба православные

Восприемники: Той же деревни кр-н Феодор Никифоров Алексеев и солдатка Ксения Иванова Соколова

Источник: ГАСО, ф. 637, оп. 9, д. 42, лл. 200об-201

[h3]«О бракосочетавшихся»[/h3]

Запись №10 | 23 января

Жених: Д. Зубковки кр-на Ивана Петрова Алексеева сын Григорий, первым браком, православного вероисповедания (19 л. 2 м.)

Невеста: С. Донгуза кр-на Василия Иванова Красничкина дочь девица Матрона, первым браком, православного вероисповедания (19 л. 10 м.)

Поручители: По женихе -- д. Зубковки кр-н Емельян Никитин Подлипалин и с. Донгуза кр-н Тимофей Иванов Соколов; по невесте -- с. Донгуза кр-не Иван Васильев Левин и Феодор Илларионов Псянин

Источник: ГАСО, ф. 637, оп. 9, д. 42, лл. 240об-241

[h3]«Об умерших»[/h3]

Запись №68 | Декабрь, 15 (погребение 16)

Умерший: Д. Зубковки кр-на Феодора Леонтьева Алексеева дочь Анна

Возраст: 2 г.

Причина смерти: От поноса

Место погребения: На приходском кладбище

Источник: ГАСО, ф. 637, оп. 9, д. 42, лл. 275об-276




[h2]Заключение[/h2]

Как видно из метрик, здесь три семейства Алексеевых:

  • Канцелярский служащий
  • Крестьянин с. Донгуз
  • С. Зубковки крестьяне и их родственники, ставшие вольскими мещанами

---
Inopi beneficium bis dat qui dat celeriter
gigi7
Модератор раздела

Сообщений: 638
На сайте с 2017 г.
Рейтинг: 108
[h1]КУЗНЕЦОВЫ[/h1]
[h2]седьмой отчёт по ГАСО[/h2]

Из трёх заказанных дел выдали только одно -- ревизские сказки. Остальные (метрики за 1865 и 1866 гг.) не дали, т.к. слишком большое количество листов в ревизской сказке (там же не один Донгуз).

Итак, вот что получилось:




[h2]Ревизская сказка 1850 года сентября 4-го дня[/h2]

Саратовской губернии Волского уезда с. Архангельского, Донгуз тож, о состоящих мужеского и женского пола государственных крестьян

[h3]Лл. 59об–60[/h3]

№57 Аксен Алексеев

| Категория | По последней ревизии 1835 г. | Ныне состоят налицо 1850 г. |
|---|---|---|
| Сам | 25 | 40 |
| Аксеновы сыновья | Новорожденные | |
| - Дмитрий | | 10 |
| - Егор | | 9 |
| Аксена Алексеева жена Настасья Иванова | | 34 |
| Его дочь Прасковья | | 12 |

Источник: ГАСО, ф. 28, оп. 1, д. 1555, лл. 59об–60




[h3]Лл. 60об–61[/h3]

№58 Дмитрий Семёнов

| Категория | По последней ревизии 1835 г. | Выбыли | Ныне состоят налицо 1850 г. |
|---|---|---|---|
| Сам | 30 | Умер в 1841 г. | 47 |
| Его сыновья | | | |
| - Семён | 21 | | 35 |
| - Григорий | 10 | | 23 |
| - Авксентий | новорожд | | 3 |
| Семёна Дмитриева жена Агафья Максимова | 28 | | 42 |
| Его дочь Марья | 17 | | 33 |
| Григория Дмитриева жена Параскева Иванова | 23 | | 38 |
| Его дочь Авдотья | 3 | | 19 |

Источник: ГАСО, ф. 28, оп. 1, д. 1555, лл. 60об–61




[h3]Лл. 63об–64[/h3]

№66 Авксентий Никифоров

| Категория | По последней ревизии 1835 г. | Ныне состоят налицо 1850 г. |
|---|---|---|
| Сам | 42 | 58 |
| Авксентия сыновья | | |
| - Иван | 18 | 33 |
| - Тимофей | 12 | 27 |
| - Феодор | 10 | 24 |
| - Дмитрий | 5 | 19 |
| Авксентия жена Марья Петрова | 48 | 64 |
| Его дочь Прасковья | 27 | 42 |
| - Авдотья | 2 | 16 |
| Ивана Авксентиева жена Евдокия Фёдорова | | 19 |
| Его сын Пётр | | 1 |

Источник: ГАСО, ф. 28, оп. 1, д. 1555, лл. 63об–64




[h3]Лл. 66об–67[/h3]

№72 Василий Феодоров

| Категория | По последней ревизии 1835 г. | Выбыли | Ныне состоят налицо 1850 г. |
|---|---|---|---|
| Сам | 32 | Рекрут с 1842 г. | 45 |
| Василия сын Петр | 9 | | 23 |
| Петра Васильева жена Татьяна Иванова | | | 37 |
| Василия Феодорова жена Ирина Прокопьева | 38 | | 53 |
| Его сын Иван | 3 | | 17 |
| Его дочь Евдокия | новорожд | | 14 |

Источник: ГАСО, ф. 28, оп. 1, д. 1555, лл. 66об–67




Примечание:

В этой ревизской сказке найдены Авксентии, которые потом станут отцами Дмитриев. Кроме того, найден Авксентий Никифоров, который мог бы быть отцом Дмитрия Авксентьевича, однако возраст не совпадает. Дмитрий Авксентьевич, родившийся в 1850 году (вспомним, что он родился в 1867 году), был бы сыном только что рождённого Авксентия. Это маловероятно.

gigi7
Модератор раздела

Сообщений: 638
На сайте с 2017 г.
Рейтинг: 108
[h1]КУЗНЕЦОВЫ[/h1]
[h2]восьмой отчёт по ГАСО[/h2]

Метрики все оказались в плохом состоянии. Зато выдали ревизские сказки за 1811 год, что позволило заглянуть поглубже в историю вашего рода, причём как по мужской, так и по женской линии. Просмотрены не только Донгуз, но и Лопастейка (Ф. 28, оп. 1, д. 120).




[h2]Ревизская сказка 1811 года[/h2]

Саратовской губернии Волского уезда с. Архангельского, Донгуз тож, о состоящих мужеского пола ясашных крестьян

[h3]Лл. 878--878об[/h3]

№36 Афанасий Родионов

| Категория | 1795 г. | Выбыли | 1811 г. |
|---|---|---|---|
| Сам | 66 | Умер в 1804 г. | 35 |
| Андрей | 19 | В рекруты в 1809 г. | 28 |
| Алексей | 12 | В рекруты в 1804 г. | 18 |
| Иван | 10 | Умер в 1809 г. | 14 |
| Сын Алексея Иван | 2 | В рекруты в 1806 г. | 3 |
| Внук Андреевы дети Иван | Новорожд | | 58 |
| Герасим | Новорожд | | 33 |
| Иван | 42 | | 31 |
| Герасим | 17 | | 18 |
| Алексеев сын Аксен | 15 | | 13 |
| | 10 | | 2 |

Источник: ГАСО, ф. 28, оп. 1, д. 120, лл. 878--878об

Примечание: Далее идут предки будущей жены Дмитрия Авксентьевича Домны

[h3]Лл. 885об--886[/h3]

№90 Спиридон Симионов

| Категория | 1795 г. | Вновь рождённые | 1811 г. |
|---|---|---|---|
| Сам | 57 | | 22 |
| Тихон | 41 | | 17 |
| Пётр | 15 | | 8 |
| Николай | 9 | | 5 |
| Кондратий | 6 | | 1 |
| Михайлов сын Яков | 1 | | 1 нед. |
| Петра сын Иван | | Вновь рождённые | |

Источник: ГАСО, ф. 28, оп. 1, д. 120, лл. 885об--886

Примечание: Ни дед, ни отец Домны ещё не родились. Далее идёт семья, скорее всего, брата Спиридона Михаила, судя по совпадению отчеств и близости в ревизской сказке

№91 Михайла Симионов

| Категория | Новорождённые |
|---|---|
| Захар | 962 |
| Андрей | |
| Михайла | |
| Егор | |
| Захаровы дети: | |
| Михайла | |
| Иван | |
| Михайла Михайлова дети: | |
| Николай | |
| Костентин | |

Источник: ГАСО, ф. 28, оп. 1, д. 120, лл. 885об--886




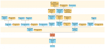
[h2]Генеалогические линии[/h2]

Линия 1 (мужская линия Кузнецовых):

Родион → Афанасий → Алексей → Аксен (Авксентий) → Дмитрий → Андрей

Линия 2 (предки Домны Андреевны, жены Дмитрия Авксентьевича):

Симион (Семён) → Спиридон → Пётр → Фёдор → Андрей → Домна




[h2]Ревизская сказка 1811 года[/h2]

Саратовской губернии Волского уезда с. Архангельского, Лопастейка тож, о состоящих мужеского пола ясашных крестьян

[h3]Лл. 1043об--1044[/h3]

№48 Семён Иванов сын Кудрявцев

| Категория | 1795 г. | Выбыли | 1811 г. |
|---|---|---|---|
| Сам | 78 | Умер в 1798 г. | 72 |
| Кондратий | 56 | | 32 |
| Внук Алексей | 16 | | 15 |
| Алексеевы дети Василий | 10 | | 12 |
| Фёдор | Новорожд | | 8 |
| Максим | Новорожд | | полугоду |
| Сергей | Новорожд | | 55 |
| | 39 | | 26 |
| | 15 | | 12 |

Источник: ГАСО, ф. 28, оп. 1, д. 120, лл. 1043об--1044

Примечание: Кузьма ещё не родился, но есть «в наличии» его отец Максим. Далее идут семьи, скорее всего братьев Кондратия (совпадает отчество и идут один за другим)

№49 Пётр Семёнов сын Кудрявцев

| Категория | 1811 г. |
|---|---|
| Петровы дети Алексей | 7 |
| Иван | 3 |
| Алексеевы Петрова сына дети Иван | 53 |
| Яков | 28 |
| Ивановы Петрова сына дети Феодор | 21 |
| Василий | 14 |
| | 8 |
| | 3 |
| | 1 |

Источник: ГАСО, ф. 28, оп. 1, д. 120, лл. 1043об--1044

№50 Осип Семёнов сын Кудрявцев

| Категория | Вновь рождённые |
|---|---|
| Осиповы дети Феодор | 678 |
| Иван | |
| Антон | |
| Фёдоровы Осипова сына дети Никифор | |
| Феодор | |
| Гаврила | |

Источник: ГАСО, ф. 28, оп. 1, д. 120, лл. 1043об--1044




[h2]Генеалогическая линия Кудрявцевых[/h2]

Предки жены Андрея Дмитриевича Евгении Кузьминичны

Иван → Семён → Кондратий → Алексей → Максим → Кузьма → Евгения
Leontiya

Leontiya

Частный специалист

ПОМОЩЬ В АРХИВАХ, БИБЛИОТЕКАХ ПЕТЕРБУРГА
Сообщений: 10611
На сайте с 2012 г.
Рейтинг: 9510
РГИА
Шифр
Ф. 515 Оп. 84 Д. 560
Заголовок
Главное управление уделов Министерства императорского двора. По Саратовскому удельному округу. По прошениям крестьян села Старой Лопастлейки Трусова и села Донгуза Шестерина Вольского уезда Саратовской губернии о наделении землей.
Крайние даты
1906-1908 гг.
Шифр
Ф. 796 Оп. 125 Д. 148
Заголовок
По предложению обер-прокурора Святейшего Синода об обвинении священника села Донгуза Саратовской епархии Якова Архангельского в принятии денег и холста от крестьянина Ильи Гнидина с другими, сужденными за уклонение от православия в молоканство, за скрытие их проступков.
Крайние даты
26 января 1844 года
Шифр
Ф. 1344 Оп. 235 Д. 679
Заголовок
Второй (крестьянский) департамент Сената. По известию Гражданского Кассационного департамента Правительствующего Сената, от 26 апреля 1910 года за № 1414, с прошением уполномоченного крестьян Старо-Лопастейского общества, Донгузской волости, Вольского уезда, Саратовской губернии, Григория Бросихина и других, по делу об отводе надельной укрепленной земли к одному месту.
Крайние даты
27 апреля 1910 г.
Шифр
Ф. 396 Оп. 4 Д. 732
Заголовок
Департамент государственных земельных имуществ. V-а отделение. 1 стол. О разрешении продажи участков земли из заповедного Натальинско-Мыльновского имения Самарской губернии графа В. Орлова-Давыдова.
Крайние даты
2 июня 1908 г. - 15 февраля 1912 г.
Шифр
Ф. 577 Оп. 33 Д. 107
Заголовок
Дело о выкупе временнообязанными крестьянами земельных наделов у Писарева Н.Е. села Натальина (Новоселки). (Самарская губ.) 28 августа 1862 г. - 23 декабря 1863 г.
Крайние даты
28 августа 1862 г. - 23 декабря 1863 г.
Шифр
Ф. 577 Оп. 33 Д. 228
Заголовок
Дело о выкупе временнообязанными крестьянами земельных наделов у Кочубея М.В. села Натальина и деревни Никольской. (Самарская губ.) 25 мая 1864 г. - 12 декабря 1864 г.
Крайние даты
25 мая 1864 г. - 12 декабря 1864 г.
Шифр
Ф. 577 Оп. 33 Д. 247
Заголовок
Дело о выкупе временнообязанными крестьянами земельных наделов у Философовой А.Г. деревни Натальина (Филосовка). (Самарская губ.) 17 декабря 1885 г. - 28 апреля 1886 г.
Крайние даты
17 декабря 1885 г. - 28 апреля 1886 г.
Шифр
Ф. 1151 Оп. 12 1897 г. Д. 300
Заголовок
О вознаграждении мещанина Василия Модина за землю, отчужденную в дачах Натальинской волости, Новоузенского уезда, Самарской губернии, под устройство водоснабжения станции Чалыкла, Покровско-Уральской линии Рязанско-Уральской железной дороги
Крайние даты
09 ноября 1897 - 26 января 1898
Шифр
Ф. 1151 Оп. 12 1898 г. Д. 116
Заголовок
О вознаграждении потомственного почетного гражданина Петра Корепанова за землю, отчужденную в имениях его, расположенных в Натальинской волости, Новоузенского уезда, Самарской губернии, под устройство Покровско-Уральской линии Рязанско-Уральской железной дороги
Крайние даты
21 марта 1898 - 25 мая 1898
Шифр
Ф. 1151 Оп. 12 1898 г. Д. 240
Заголовок
О вознаграждении крестьян Решетникова и Александровых за землю в Натальинской волости, Новоузенского уезда, Самарской губернии, отчужденную под устройство Покровско-Уральской линии Рязанско-Уральской железной дороги
Крайние даты
08 октября 1898 - 15 декабря 1898
Шифр
Ф. 1344 Оп. 16 Д. 1102
Заголовок
Второй (крестьянский) департамент Сената. О пересмотре дела о лишении крестьянина деревни Натальиной П. Филимонова права на переселение из Самарской в Нижегородскую губернии. Самарская губерния, Николаевский уезд
Крайние даты
09 апреля 1889 г. - 13 апреля 1890 г.
Шифр
Ф. 1352 Оп. 21 Д. 1097
Заголовок
Судебный департамент Сената. Дела департамента. О разрешении продажи части Натальинско-Мыльновского заповедного имения Самарского уезда и губернии, принадлежащего подопечному графу В.А. Орлову-Давыдову.
Крайние даты
20 августа 1908 г.
Шифр
Ф. 1352 Оп. 21 Д. 1268
Заголовок
Судебный департамент Сената. Дела департамента. Об отклонении представления самарского губернатора о разрешении продажи земли в Натальинской волости Новоузенского уезда Самарской губернии, принадлежащей малолетним наследникам умершего мещанина Д.Н. Алексеева.
Крайние даты
13 января 1909 г.
Шифр
Ф. 1352 Оп. 21 Д. 1452
Заголовок
Судебный департамент Сената. Дела департамента. О разрешении залога земельного участка в Натальинской волости Новоузенского уезда Самарской губернии, принадлежащего в части малолетнему наследнику умершего мещанина Д.Н. Алексеева, Андрею.
Крайние даты
10 сентября 1909 г.
Шифр
Ф. 1352 Оп. 22 Д. 177
Заголовок
О разрешении перезалога земельного участка в Натальинской вол. Новоузенского у. Самарской губ., принадлежащего в части малолетнему А. Алексееву.
Крайние даты
2 апреля - 20 июля 1910 г.
Шифр
Ф. 1352 Оп. 22 Д. 515
Заголовок
О разрешении продажи земельного участка в Натальинской вол. Новоузенского у. Самарской губ., принадлежащих в части малолетнему мещанину А.Д. Алексееву.
Крайние даты
29 января - 20 августа 1911 г.
Шифр
Ф. 1364 Оп. 8 Д. 1891
Заголовок
Гражданский кассационный департамент Сената. 1912 г. О праве собственности общества крестьян села Натальино и деревни Никольская на участок земли по берегу реки Волга, находящийся во владении общества крестьян села Широкий Буерак Николаевского уезда Самарской губернии
Крайние даты
22 сентября 1912 г.
Шифр
Ф. 1364 Оп. 13 Д. 2442
Заголовок
Гражданский кассационный департамент Сената. 1917 г. О взыскании Е.Ф. Майбах с А.М. Чудина 168390 рублей задатка и неустойки за нарушение договора о продаже 3791 десятин земли в Натальинской волости Ново-Уземского уезда Самарской губернии
Крайние даты
06 октября 1917 г.
---
ПРИГЛАШАЕМ В ГРУППУ https://vk.com/infogen
Пишите в личные сообщения, ответы в темах не отслеживаем
Лайк (1)
gigi7
Модератор раздела

Сообщений: 638
На сайте с 2017 г.
Рейтинг: 108
Leontiya спасибо, это крайне интересно!!


Leontiya написал:
[q]
мещанина Д.Н. Алексеева, Андрею.
Крайние даты
10 сентября 1909 г.
[/q]


это уж наверное мой прадед. но смущает, что он малолетний... в 1909 году у него уже родился 3й ребенок


---
Inopi beneficium bis dat qui dat celeriter
← Назад    Вперед →Страницы: ← Назад 1 2 * 3 Вперед →
Модератор: gigi7
Вверх ⇈