Рыбинские
Общая тема
| Interesant Новичок
Москва Сообщений: 2 На сайте с 2017 г. Рейтинг: 1 | Наверх ##
15 мая 2017 1:24 Добрый вечер, есть ли у кгог-то информация по Рыбинскому Дмитрию Ивановичу, был волостным писарем | | |
Bulgaren Сообщений: 555 На сайте с 2020 г. Рейтинг: 675 | Наверх ##
22 июля 2024 15:05 22 июля 2024 15:07 Брак 25.7.1900. Потомственный почетный гражданин Алексей Петров Рыбинский 31 л. и дочь священника с. Лаловы Любовь Мардариева Радванескул 23 л. МК 1900 г., с. Лалово, Оргеевский у. Бессарабской губ. НАРМ, ф. 211, оп. 5, д. 398б. https://www.familysearch.org/a...cc=1943763 | | |
| TatyanaSadykova Новичок
Челябинск Сообщений: 17 На сайте с 2025 г. Рейтинг: 30 | Наверх ##
11 октября 2025 19:56 12 октября 2025 18:37 Рыбинский Дмитрий Иванович 10.11.1858 — дата рождения. Место рождения — г. Можайск, Можайский уезд, Московская губерния. 24.04.1917 — дата смерти, паралич сердца https://yandex.ru/archive/cata...f8c9a1/344Мещанин. Почетный гражданин г. Можайска --- Ищу сведения по Рабзиным (с. Казанка, Оренбургская губерния, пос. Бурибай, Хайбуллинский р—н), по Параниным ( поч. Разживино, Елабужский уезд, п. Ручей, Усть—Кутский р—н, г. Можга, Республика Удмуртия) | | |
| TatyanaSadykova Новичок
Челябинск Сообщений: 17 На сайте с 2025 г. Рейтинг: 30 | Наверх ##
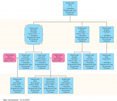
12 октября 2025 18:34 Рыбинские, проживающие в г. Можайск, Можайский уезд, Московская губерния
 --- Ищу сведения по Рабзиным (с. Казанка, Оренбургская губерния, пос. Бурибай, Хайбуллинский р—н), по Параниным ( поч. Разживино, Елабужский уезд, п. Ручей, Усть—Кутский р—н, г. Можга, Республика Удмуртия) | | |
| TatyanaSadykova Новичок
Челябинск Сообщений: 17 На сайте с 2025 г. Рейтинг: 30 | Наверх ##
12 октября 2025 18:35 Рыбинские (купцы), проживающие в г. Можайск, Можайский уезд, Московская губерния
 --- Ищу сведения по Рабзиным (с. Казанка, Оренбургская губерния, пос. Бурибай, Хайбуллинский р—н), по Параниным ( поч. Разживино, Елабужский уезд, п. Ручей, Усть—Кутский р—н, г. Можга, Республика Удмуртия) | | |
| TatyanaSadykova Новичок
Челябинск Сообщений: 17 На сайте с 2025 г. Рейтинг: 30 | Наверх ##
12 октября 2025 18:36 Рыбинские, проживающие в г. Можайск, Можайский уезд, Московская губерния
 --- Ищу сведения по Рабзиным (с. Казанка, Оренбургская губерния, пос. Бурибай, Хайбуллинский р—н), по Параниным ( поч. Разживино, Елабужский уезд, п. Ручей, Усть—Кутский р—н, г. Можга, Республика Удмуртия) | | |
|